HOME   LIST
‹–   –›

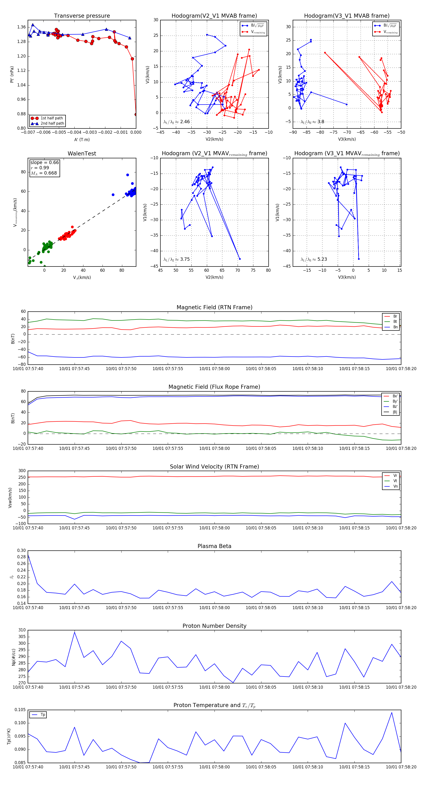
Flux Rope in 2023

Flux Rope Event 2023-10-01 07:57:40 ~ 2023-10-01 07:58:20 (41 seconds)


plot