HOME   LIST
‹–   –›

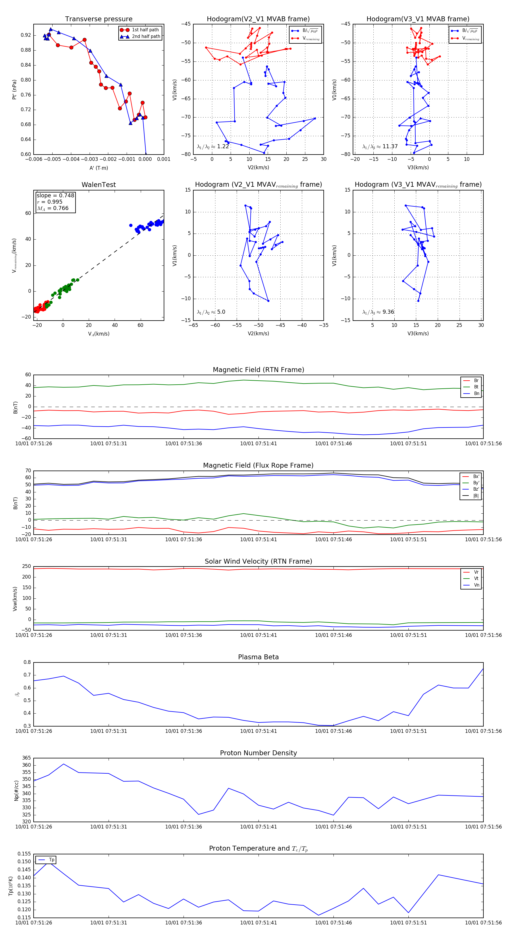
Flux Rope in 2023

Flux Rope Event 2023-10-01 07:51:26 ~ 2023-10-01 07:51:56 (31 seconds)


plot