HOME   LIST
‹–   –›

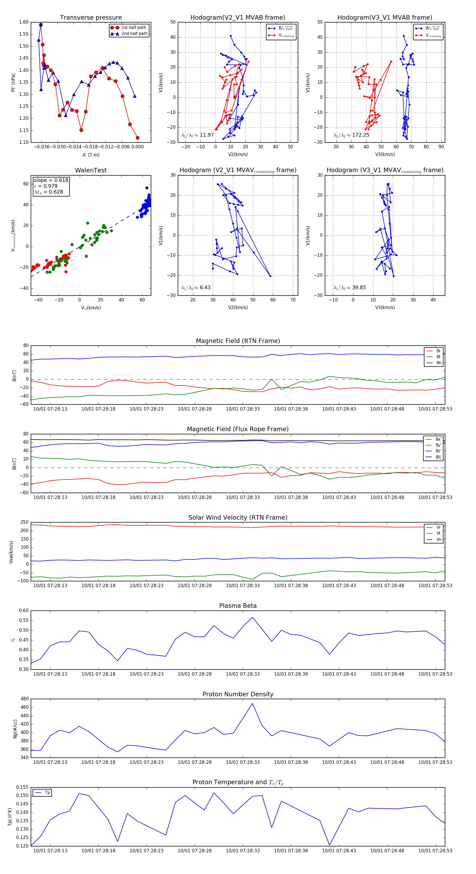
Flux Rope in 2023

Flux Rope Event 2023-10-01 07:28:11 ~ 2023-10-01 07:28:54 (44 seconds)


plot