HOME   LIST
‹–   –›

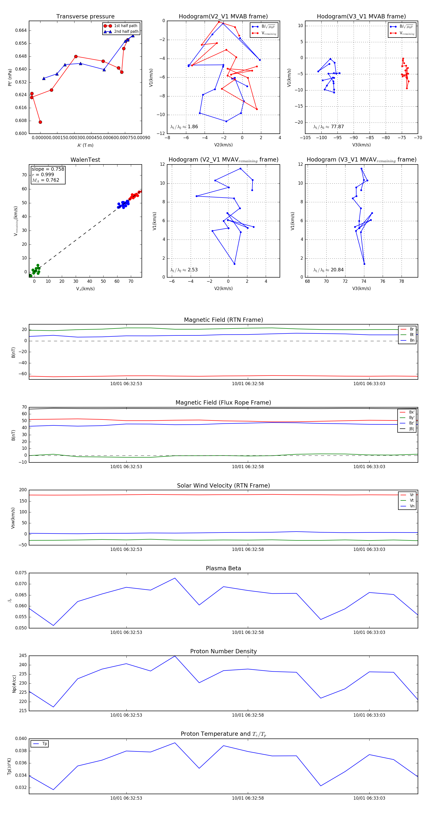
Flux Rope in 2023

Flux Rope Event 2023-10-01 06:32:49 ~ 2023-10-01 06:33:05 (17 seconds)


plot