HOME   LIST
‹–   –›

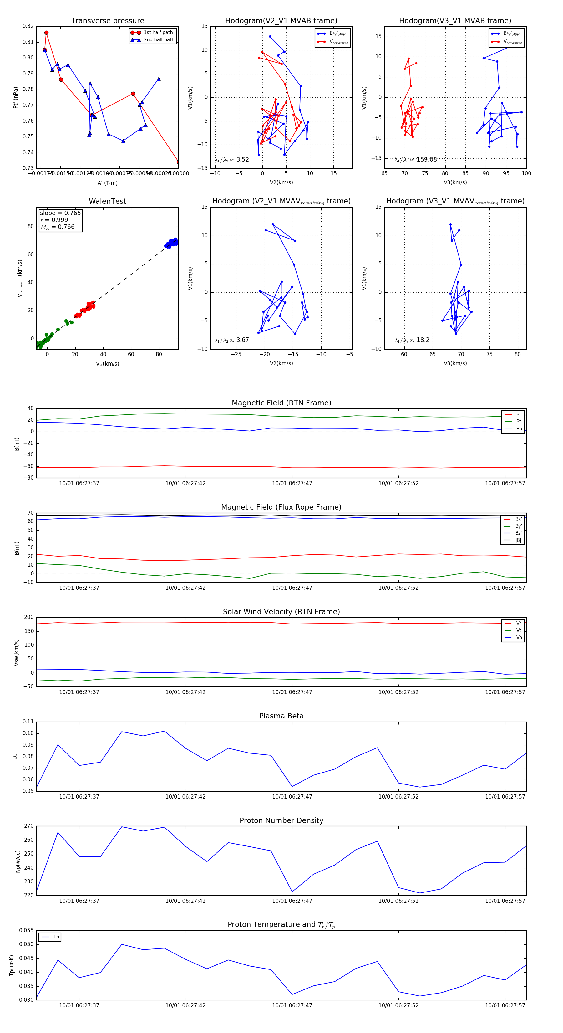
Flux Rope in 2023

Flux Rope Event 2023-10-01 06:27:35 ~ 2023-10-01 06:27:58 (24 seconds)


plot