HOME   LIST
‹–   –›

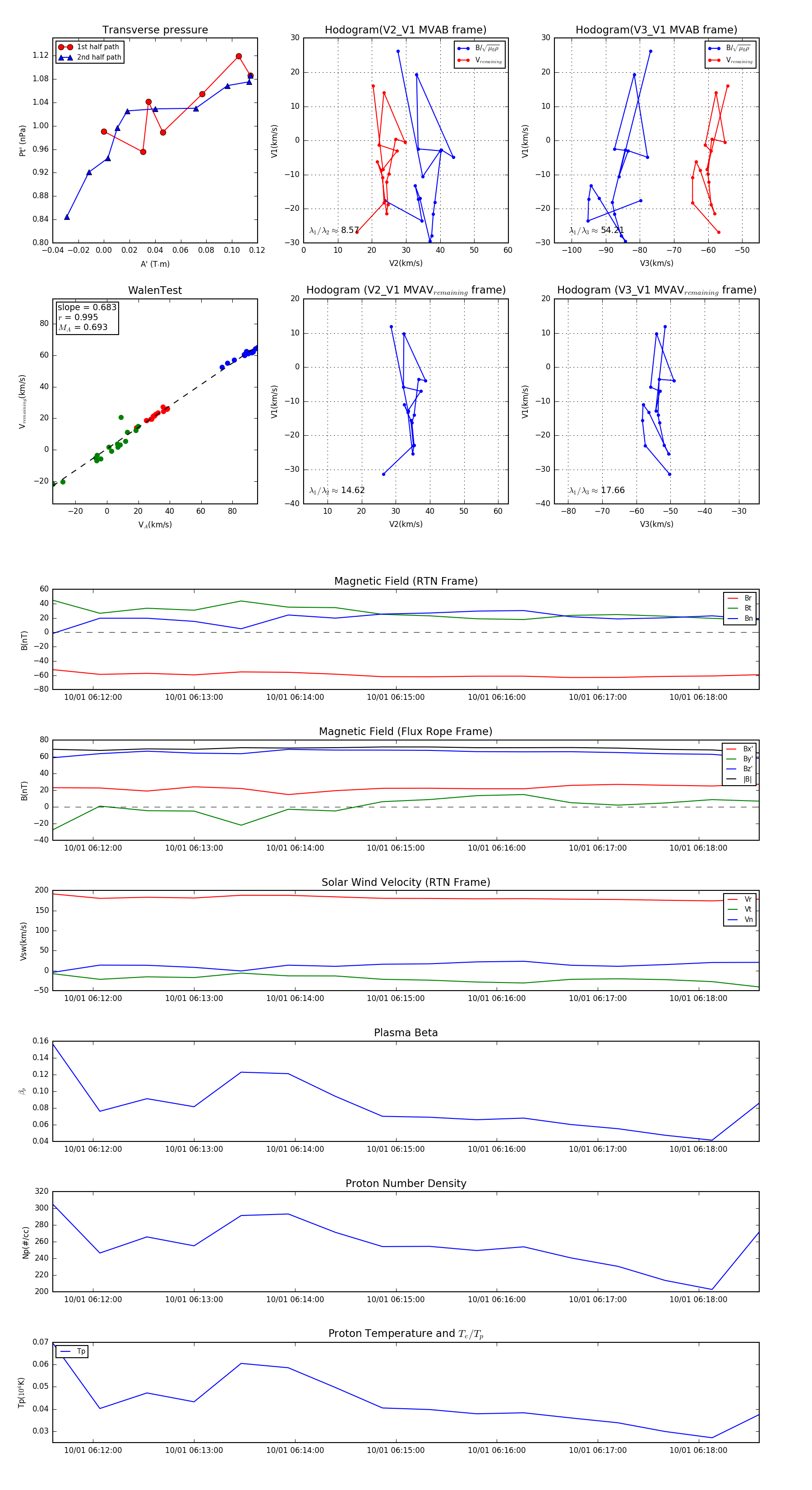
Flux Rope in 2023

Flux Rope Event 2023-10-01 06:11:36 ~ 2023-10-01 06:18:36 (421 seconds)


plot