HOME   LIST
‹–   –›

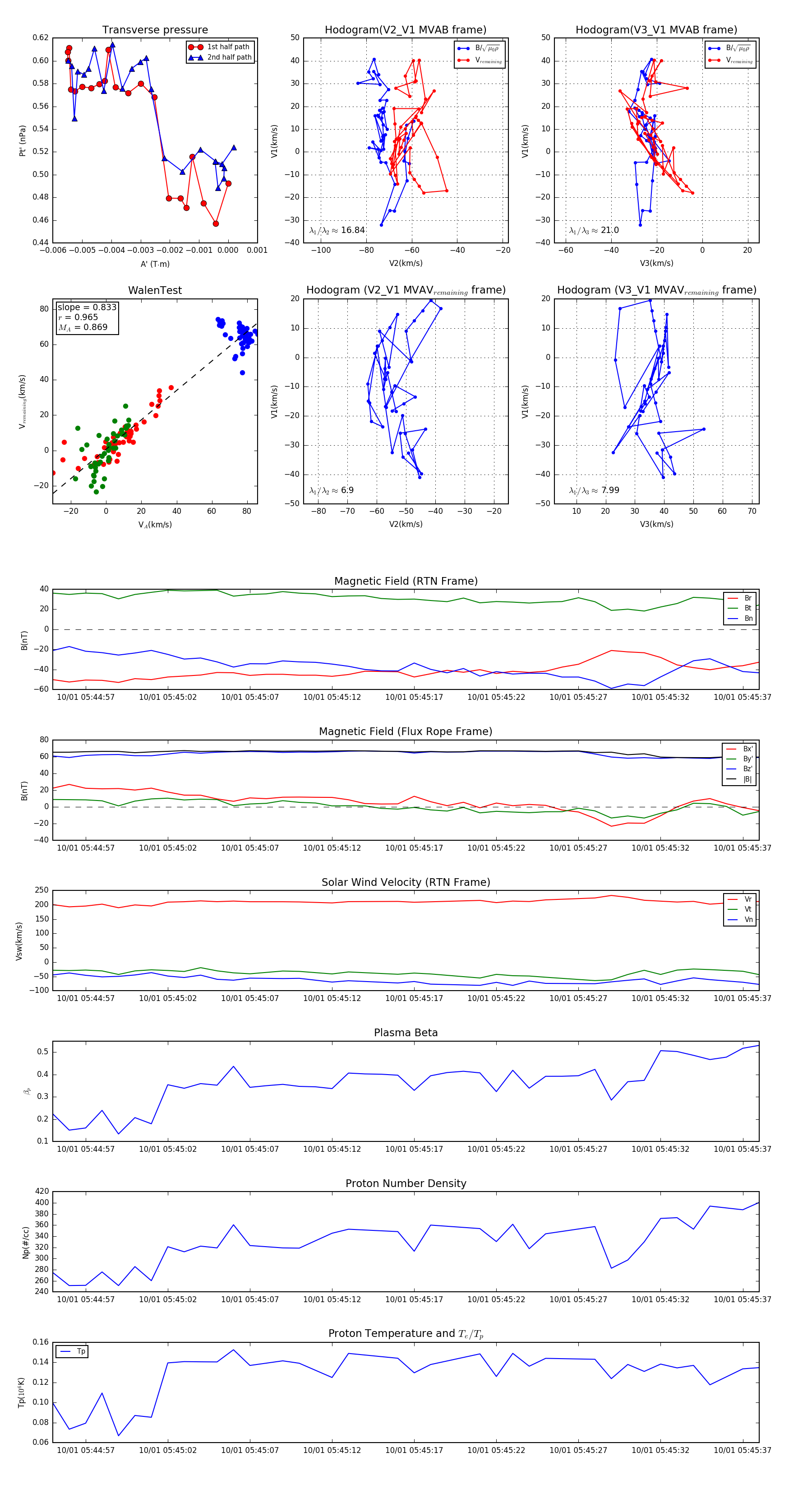
Flux Rope in 2023

Flux Rope Event 2023-10-01 05:44:55 ~ 2023-10-01 05:45:38 (44 seconds)


plot