HOME   LIST
‹–   –›

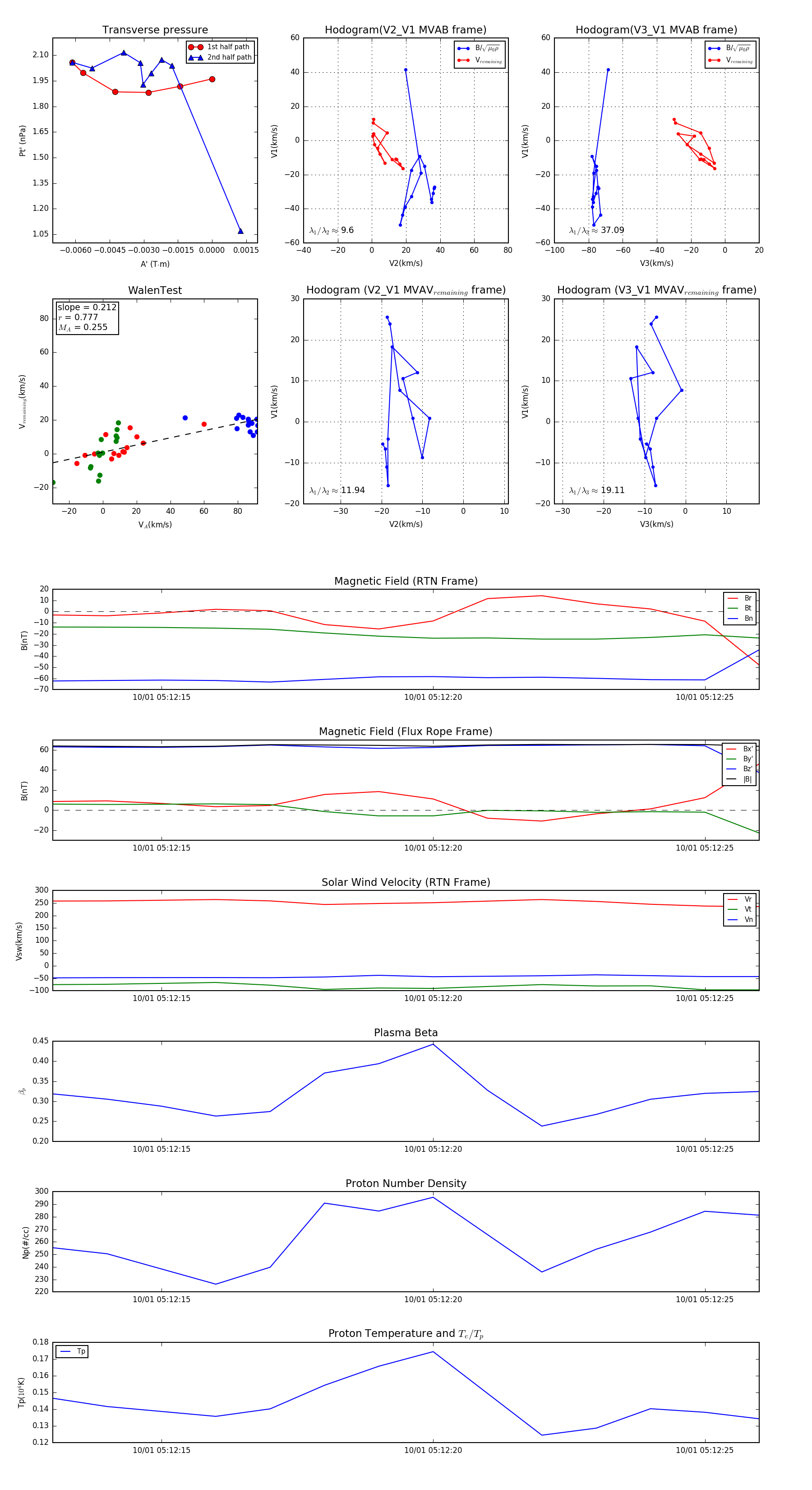
Flux Rope in 2023

Flux Rope Event 2023-10-01 05:12:13 ~ 2023-10-01 05:12:26 (14 seconds)


plot