HOME   LIST
‹–   –›

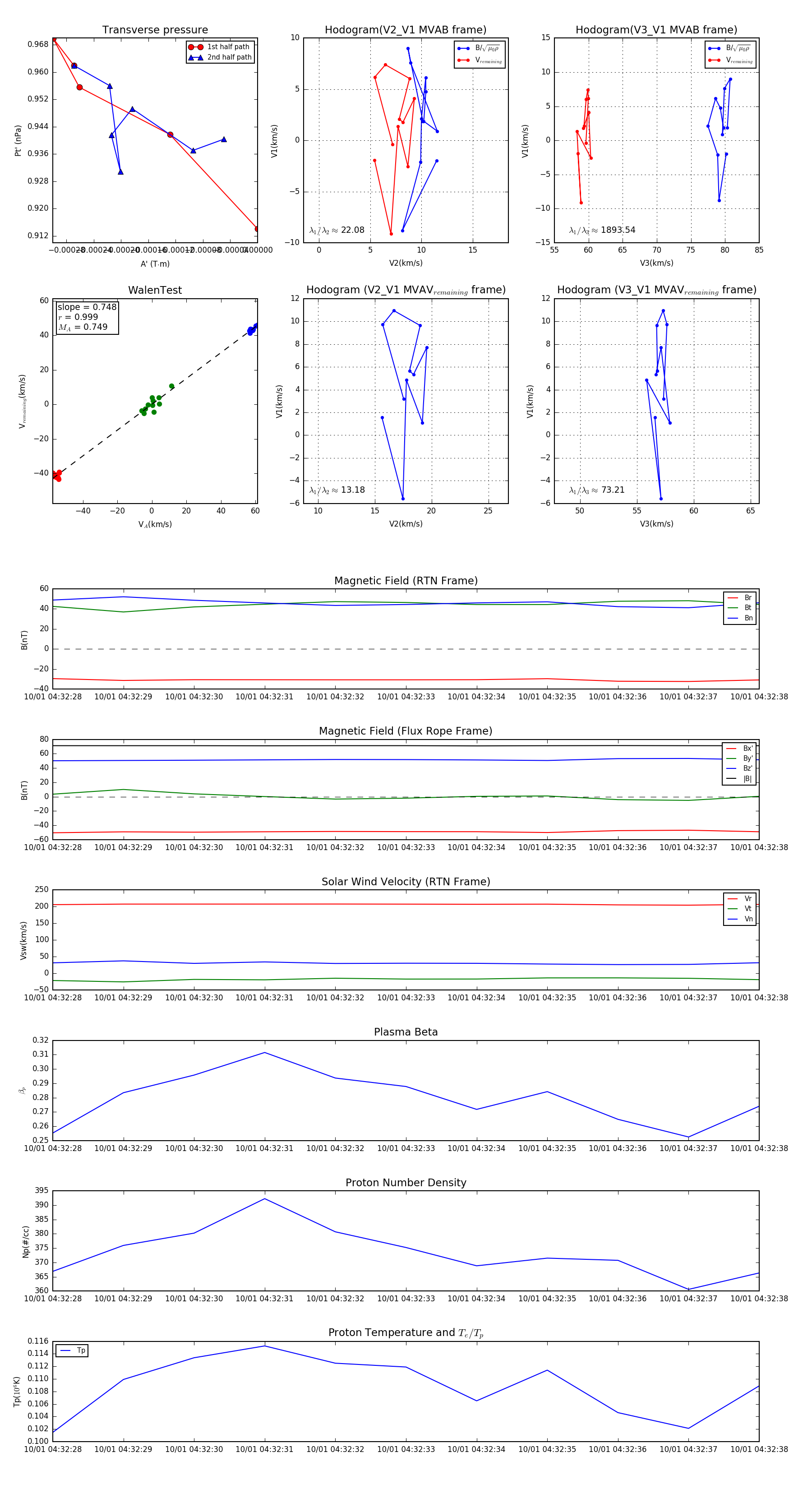
Flux Rope in 2023

Flux Rope Event 2023-10-01 04:32:28 ~ 2023-10-01 04:32:38 (11 seconds)


plot