HOME   LIST
‹–   –›

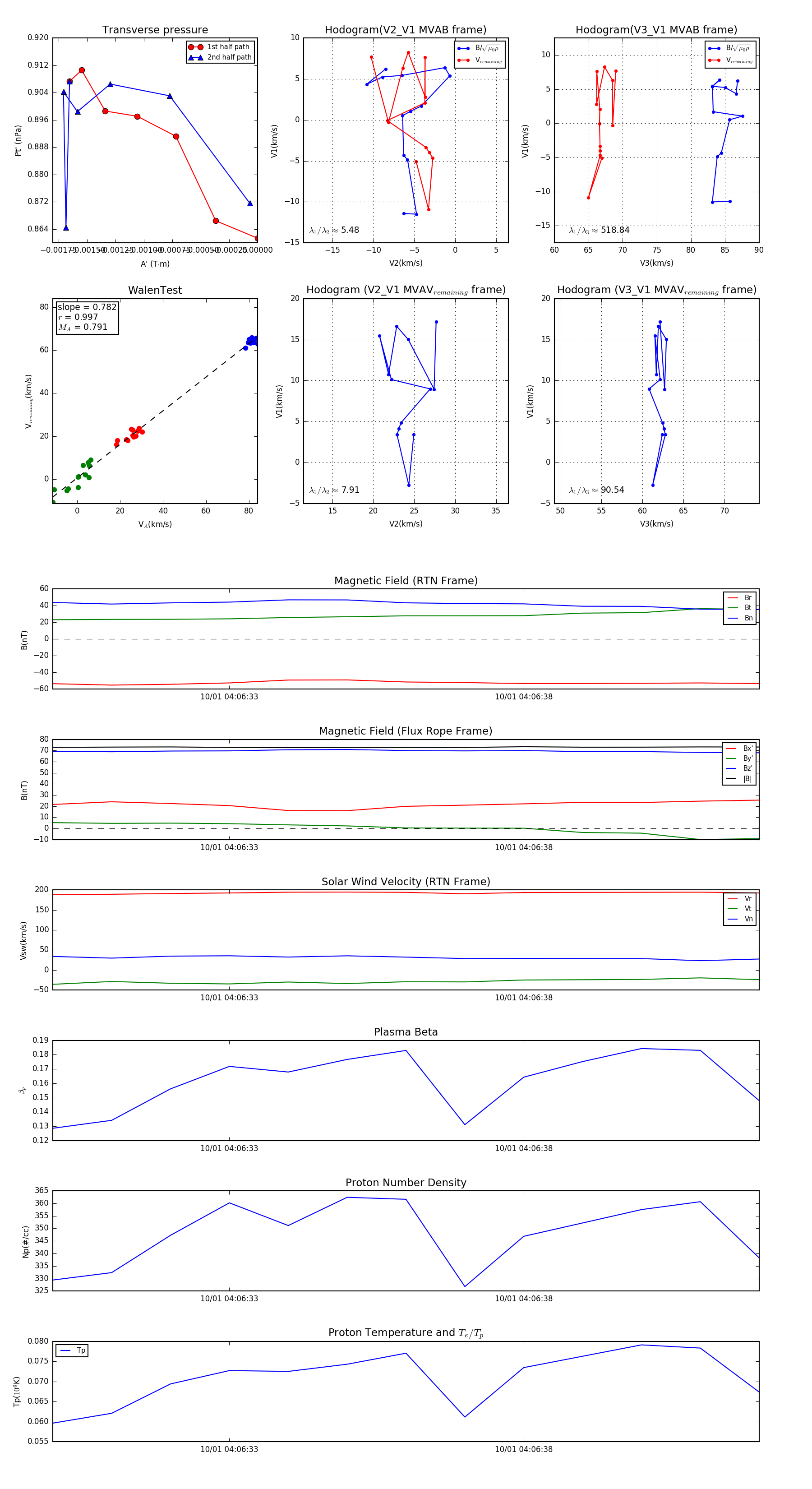
Flux Rope in 2023

Flux Rope Event 2023-10-01 04:06:30 ~ 2023-10-01 04:06:42 (13 seconds)


plot