HOME   LIST
‹–   –›

Flux Rope in 2023

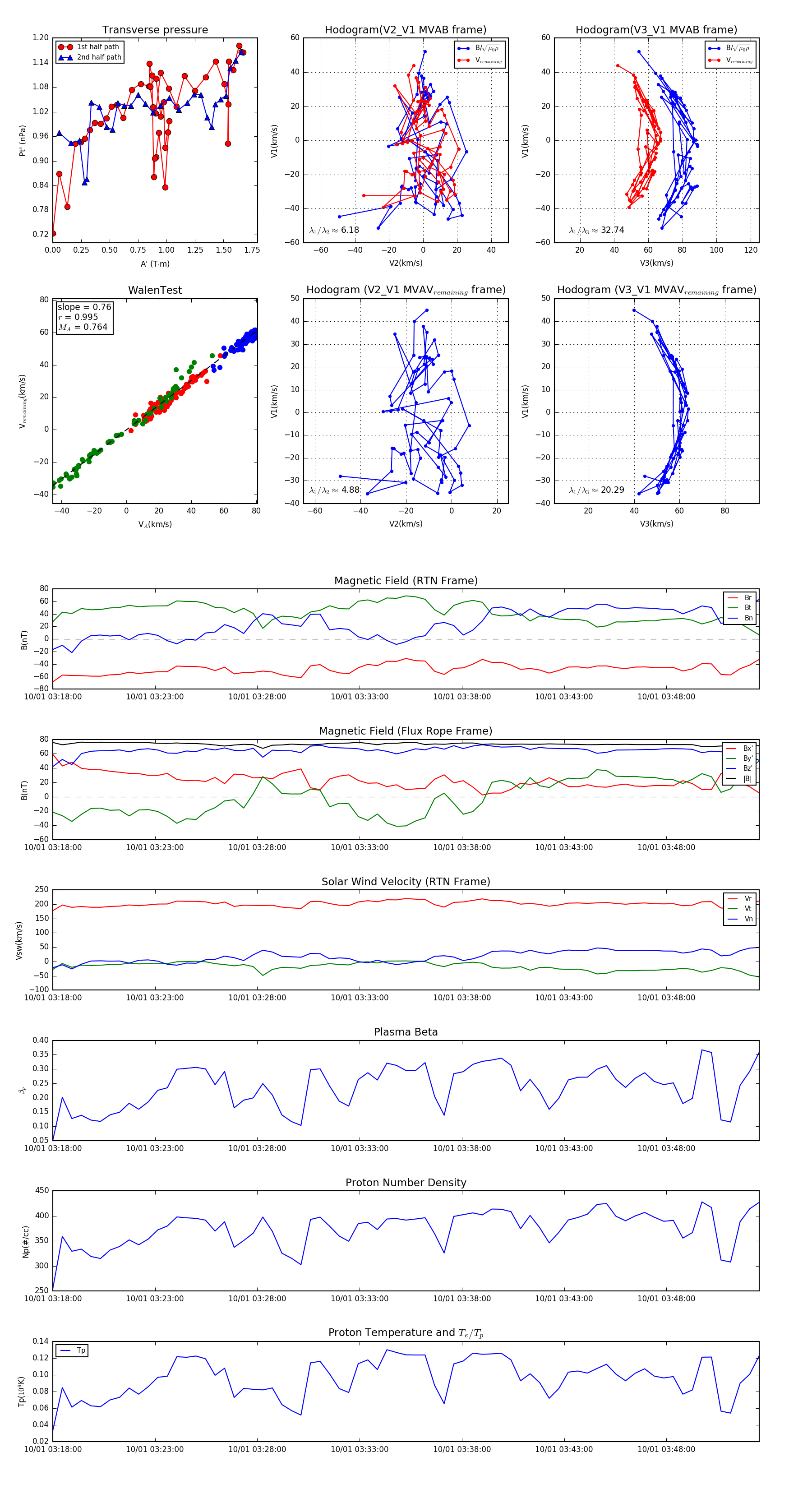
Flux Rope Event 2023-10-01 03:18:00 ~ 2023-10-01 03:52:32 (2073 seconds)


plot