HOME   LIST
‹–   –›

Flux Rope in 2023

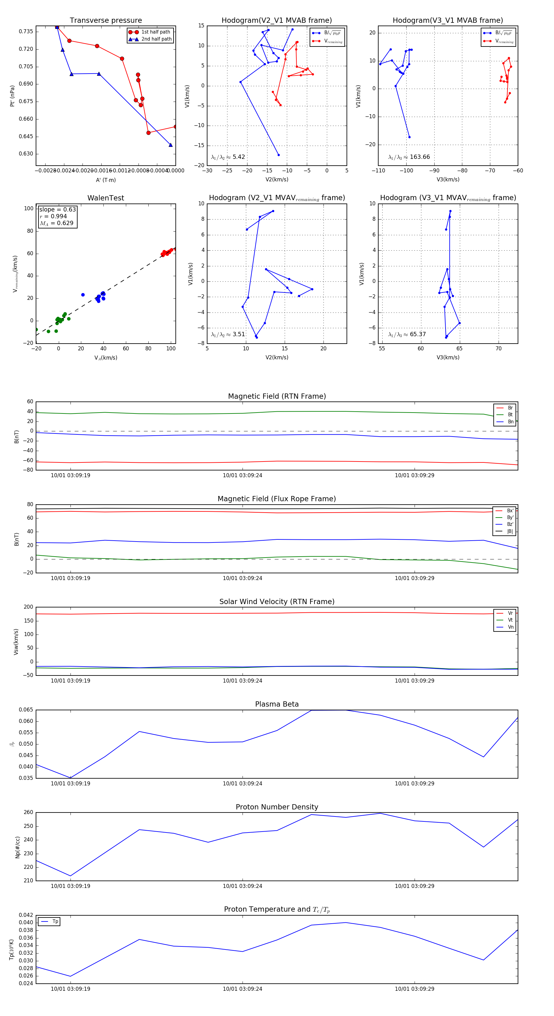
Flux Rope Event 2023-10-01 03:09:18 ~ 2023-10-01 03:09:32 (15 seconds)


plot