HOME   LIST
‹–   –›

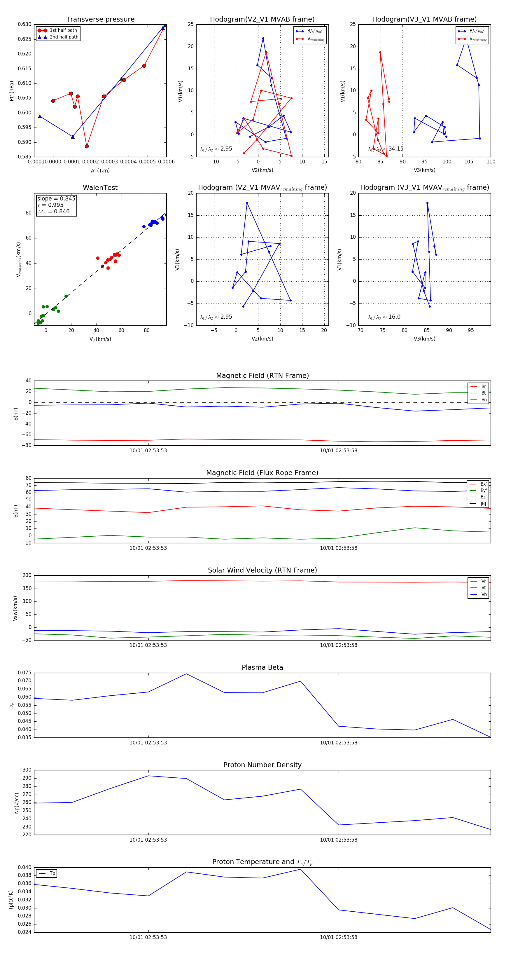
Flux Rope in 2023

Flux Rope Event 2023-10-01 02:53:50 ~ 2023-10-01 02:54:02 (13 seconds)


plot