HOME   LIST
‹–   –›

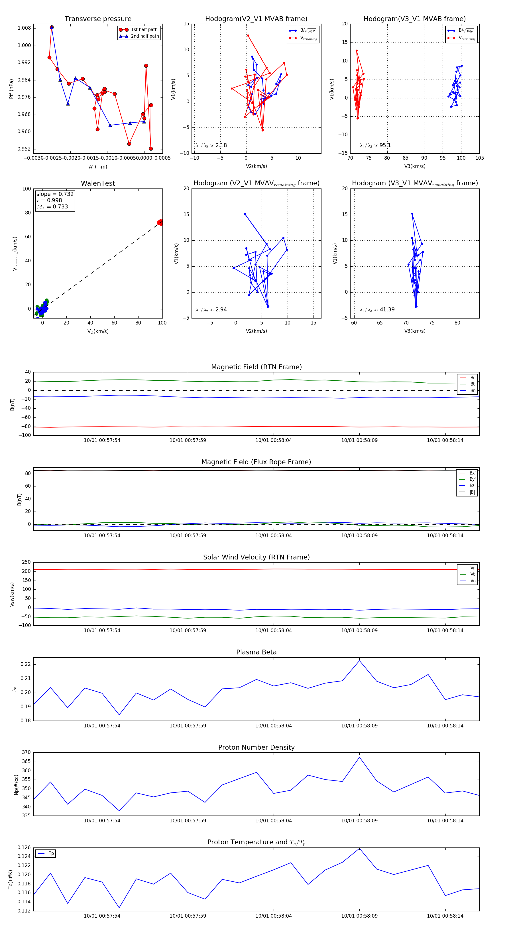
Flux Rope in 2023

Flux Rope Event 2023-10-01 00:57:50 ~ 2023-10-01 00:58:16 (27 seconds)


plot