HOME   LIST
‹–   –›

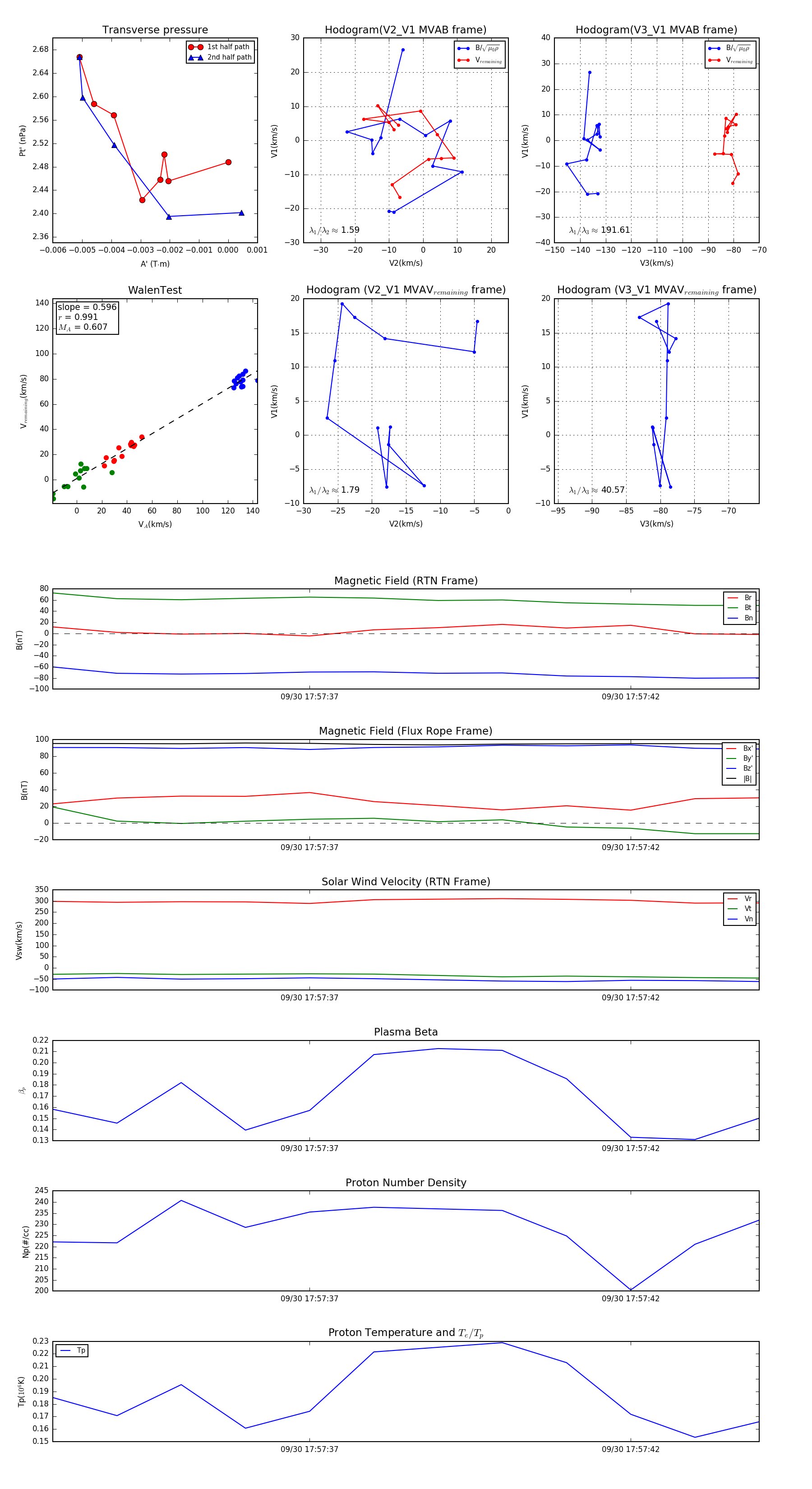
Flux Rope in 2023

Flux Rope Event 2023-09-30 17:57:33 ~ 2023-09-30 17:57:44 (12 seconds)


plot