HOME   LIST
‹–   –›

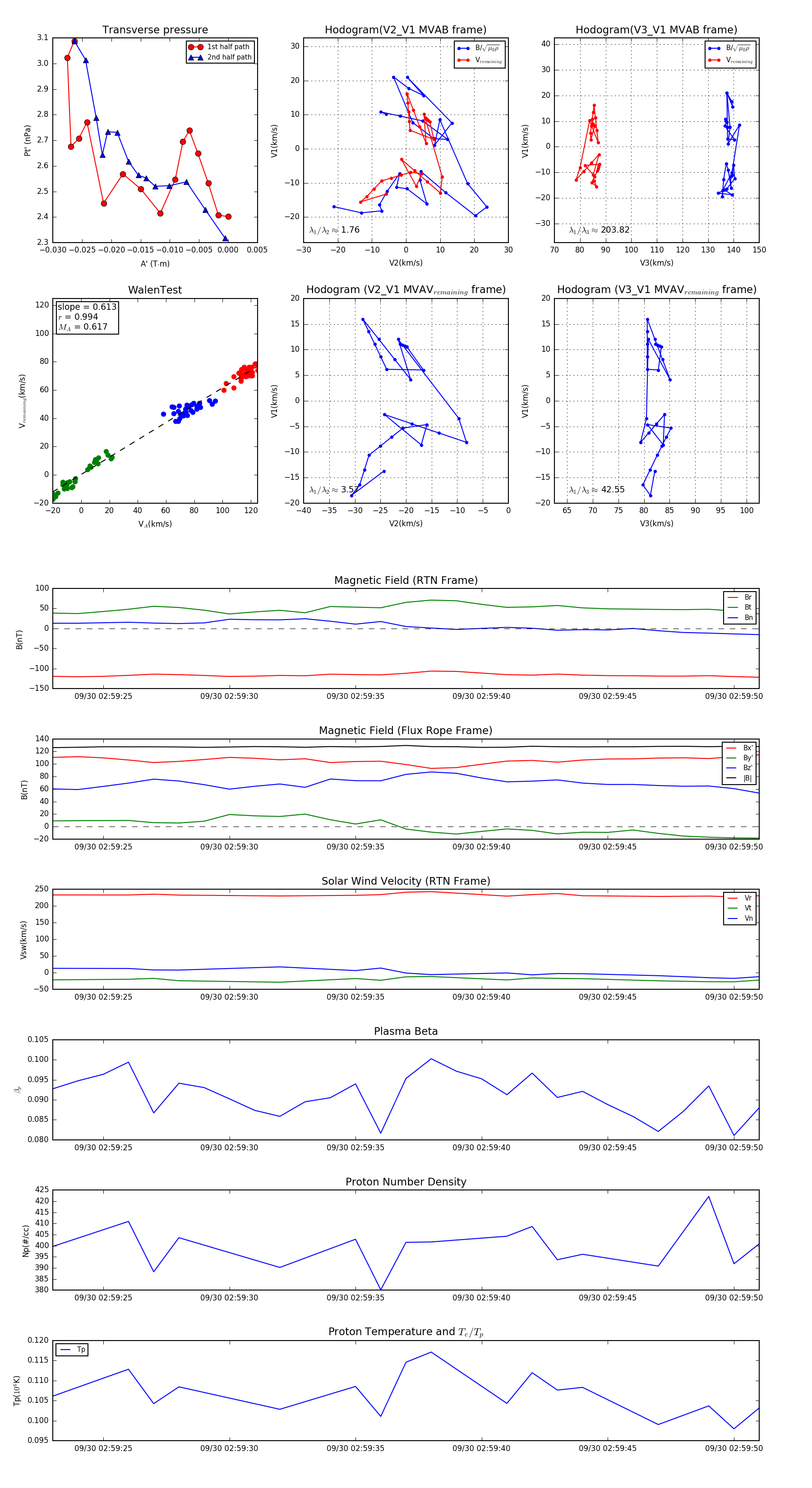
Flux Rope in 2023

Flux Rope Event 2023-09-30 02:59:23 ~ 2023-09-30 02:59:51 (29 seconds)


plot