HOME   LIST
‹–   –›

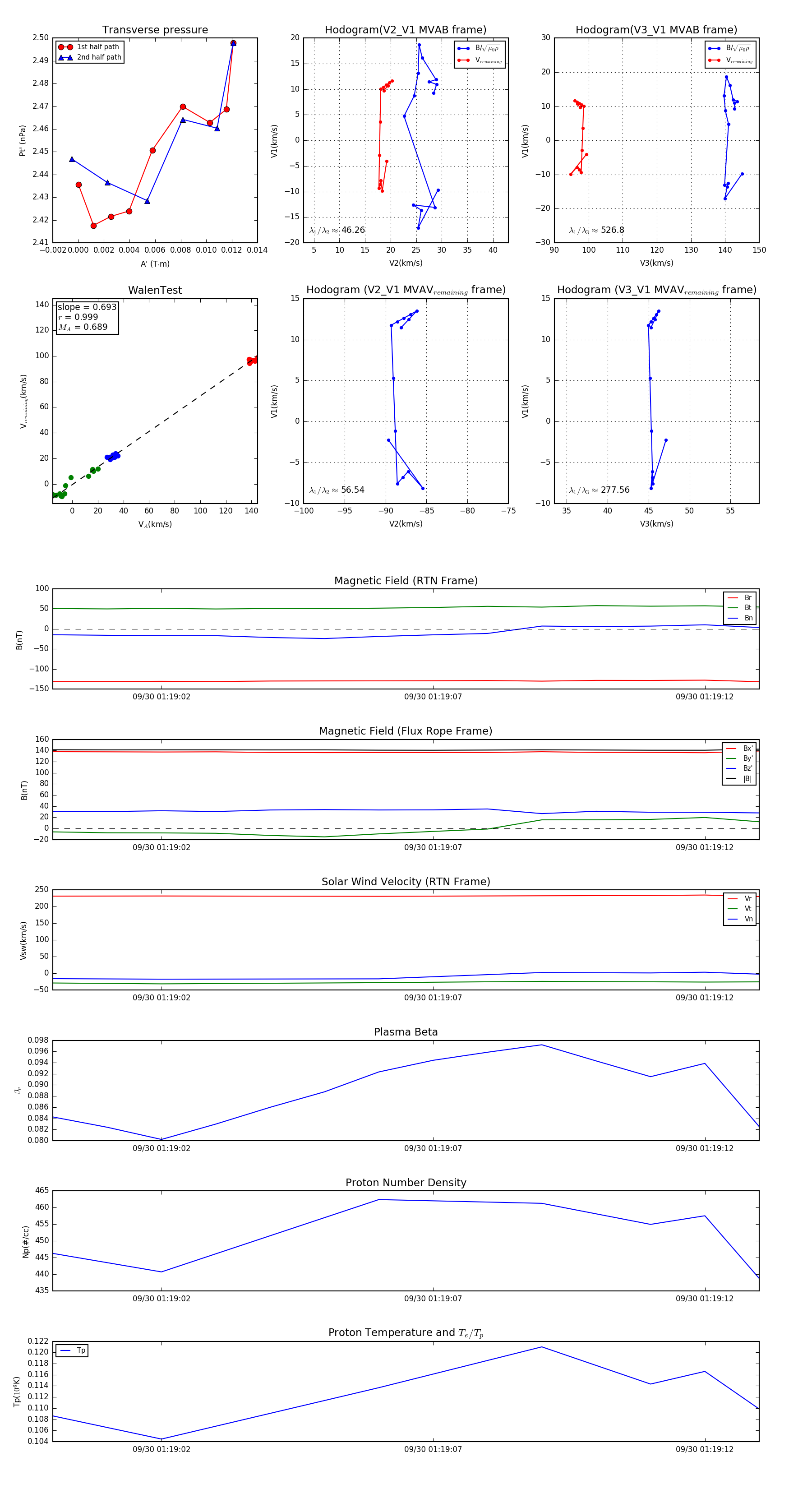
Flux Rope in 2023

Flux Rope Event 2023-09-30 01:19:00 ~ 2023-09-30 01:19:13 (14 seconds)


plot