HOME   LIST
‹–   –›

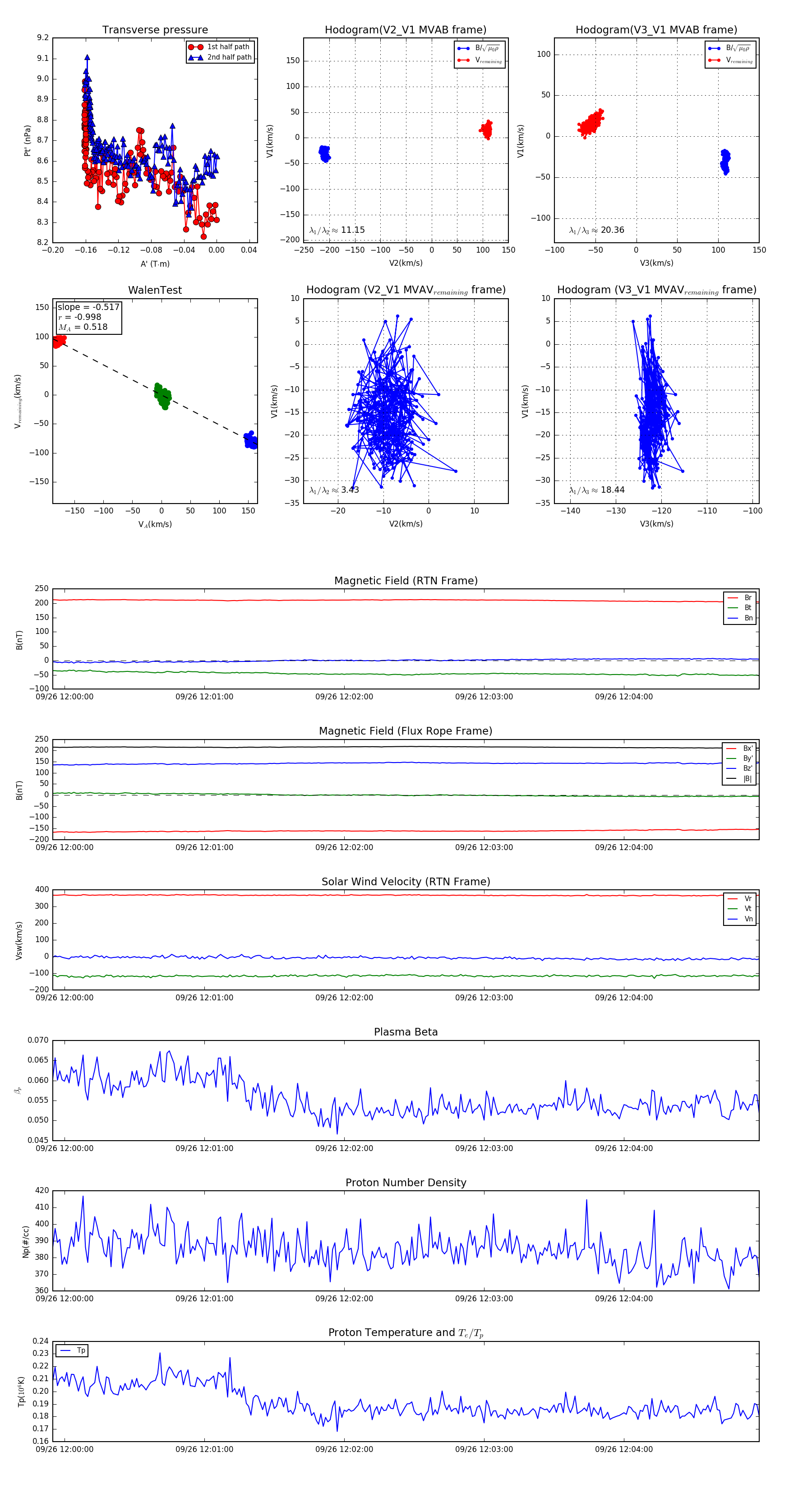
Flux Rope in 2023

Flux Rope Event 2023-09-26 11:59:55 ~ 2023-09-26 12:04:58 (304 seconds)


plot