HOME   LIST
‹–   –›

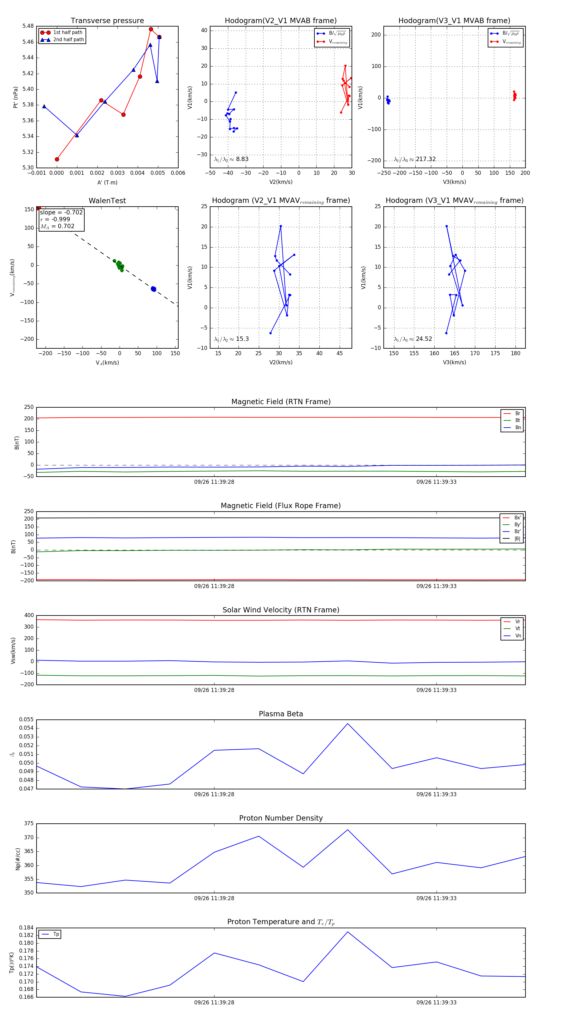
Flux Rope in 2023

Flux Rope Event 2023-09-26 11:39:24 ~ 2023-09-26 11:39:35 (12 seconds)


plot