HOME   LIST
‹–   –›

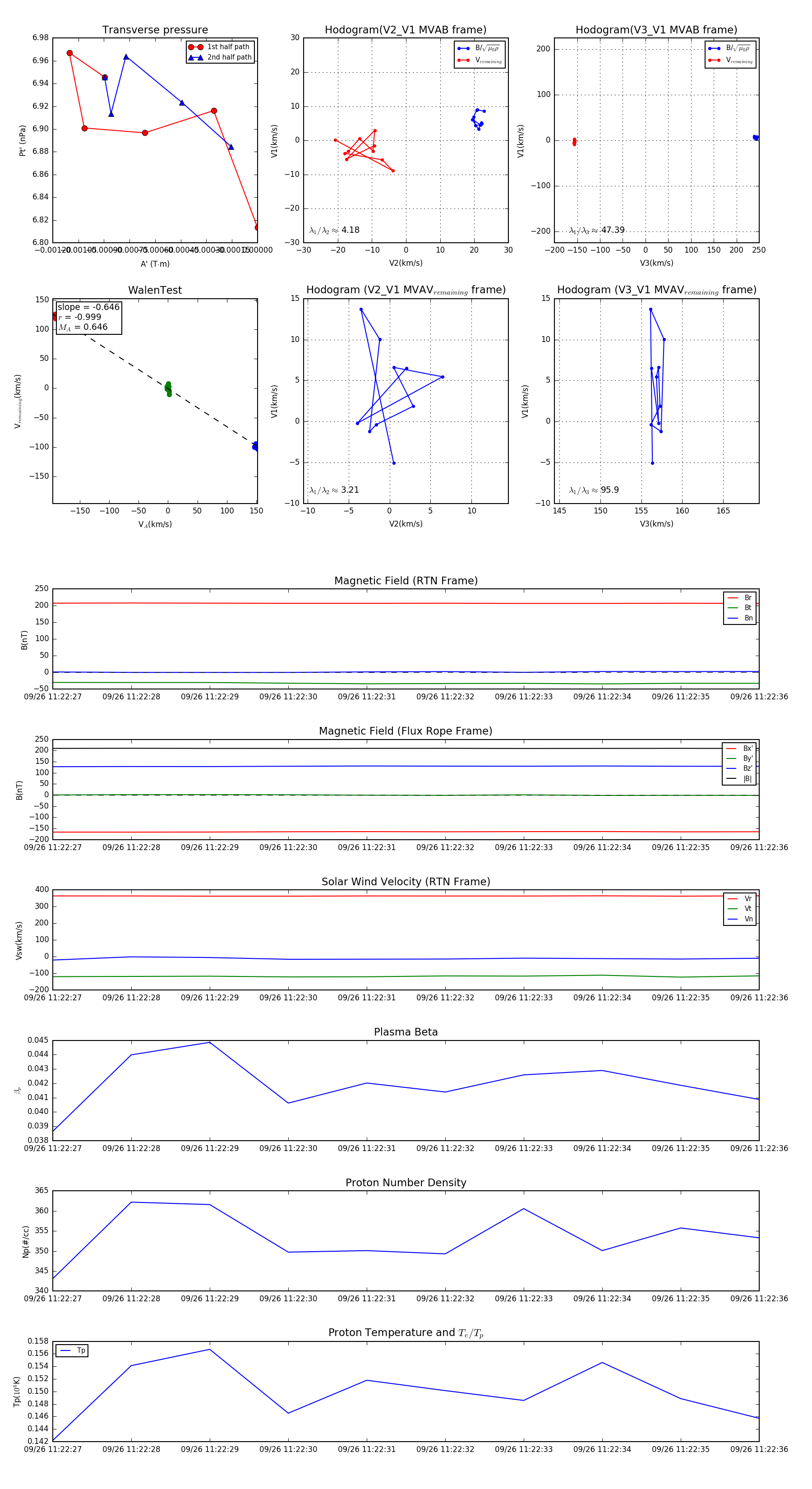
Flux Rope in 2023

Flux Rope Event 2023-09-26 11:22:27 ~ 2023-09-26 11:22:36 (10 seconds)


plot