HOME   LIST
‹–   –›

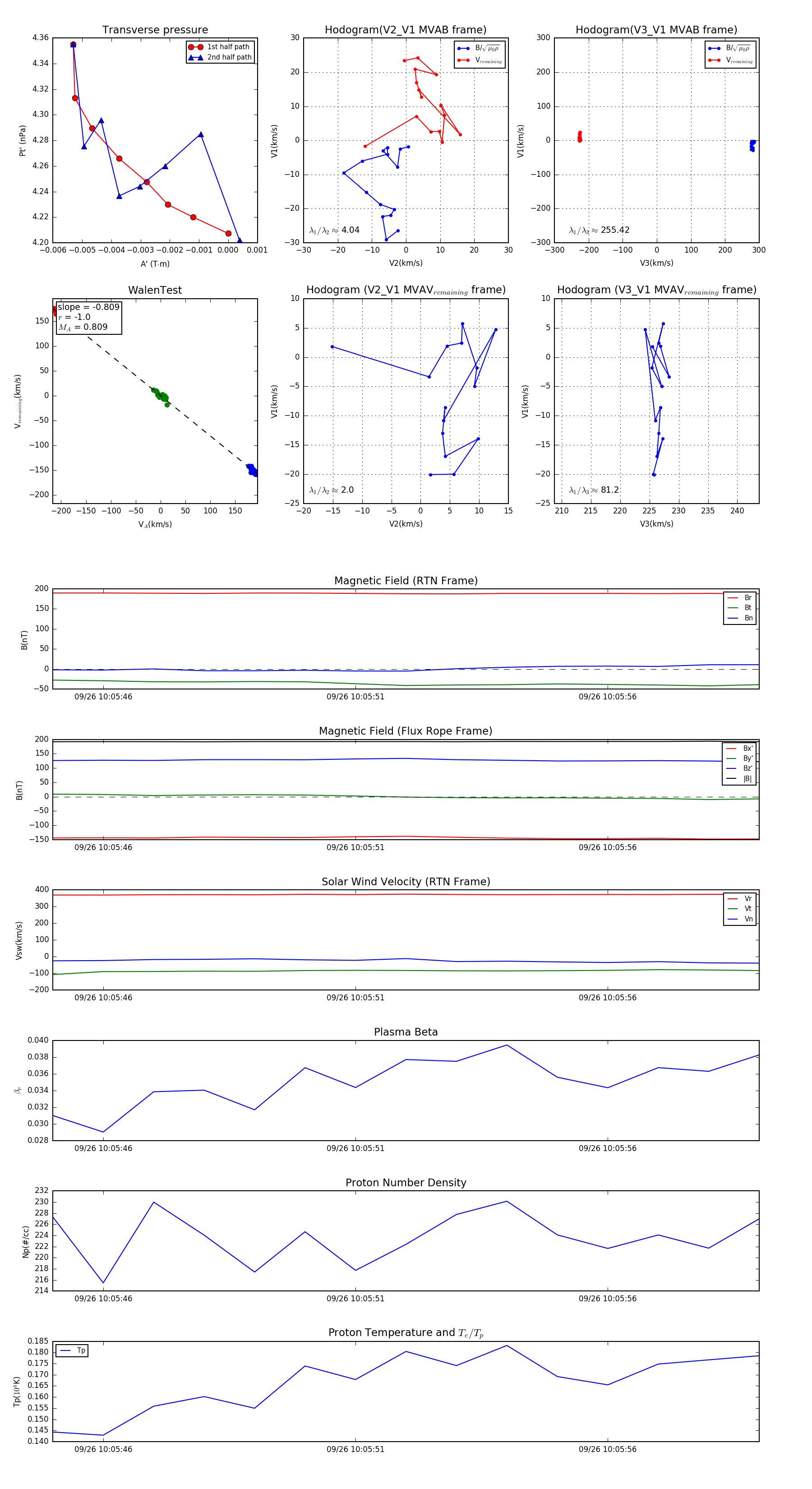
Flux Rope in 2023

Flux Rope Event 2023-09-26 10:05:45 ~ 2023-09-26 10:05:59 (15 seconds)


plot