HOME   LIST
‹–   –›

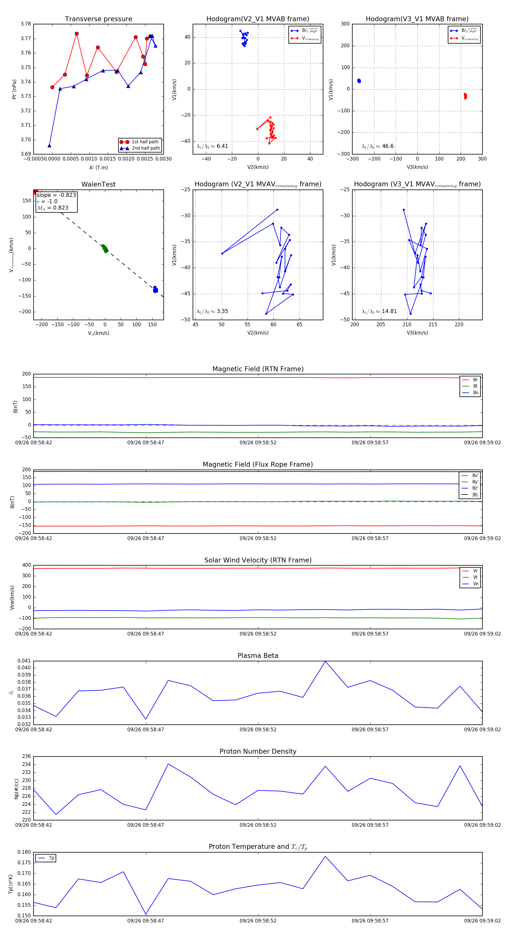
Flux Rope in 2023

Flux Rope Event 2023-09-26 09:58:42 ~ 2023-09-26 09:59:02 (21 seconds)


plot