HOME   LIST
‹–   –›

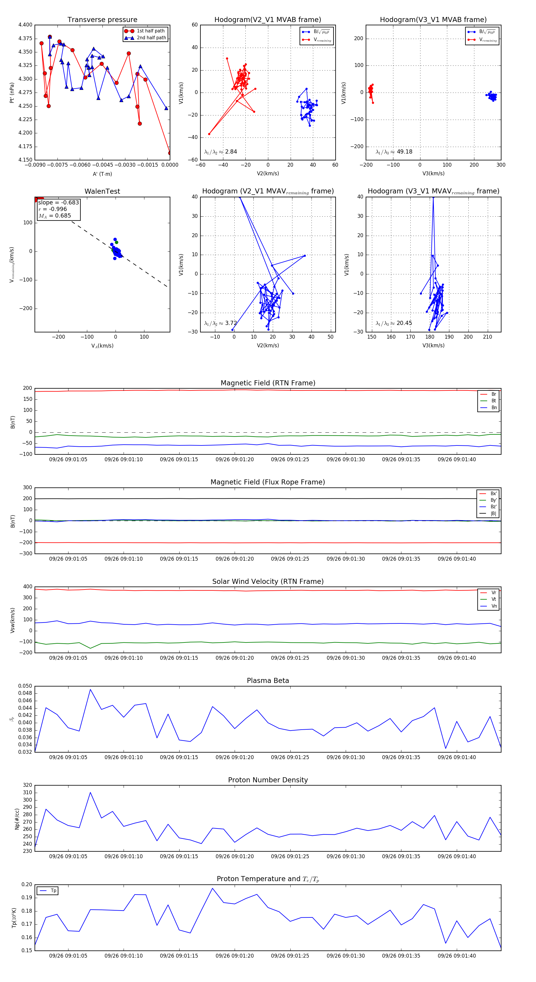
Flux Rope in 2023

Flux Rope Event 2023-09-26 09:01:02 ~ 2023-09-26 09:01:44 (43 seconds)


plot