HOME   LIST
‹–   –›

Flux Rope in 2023

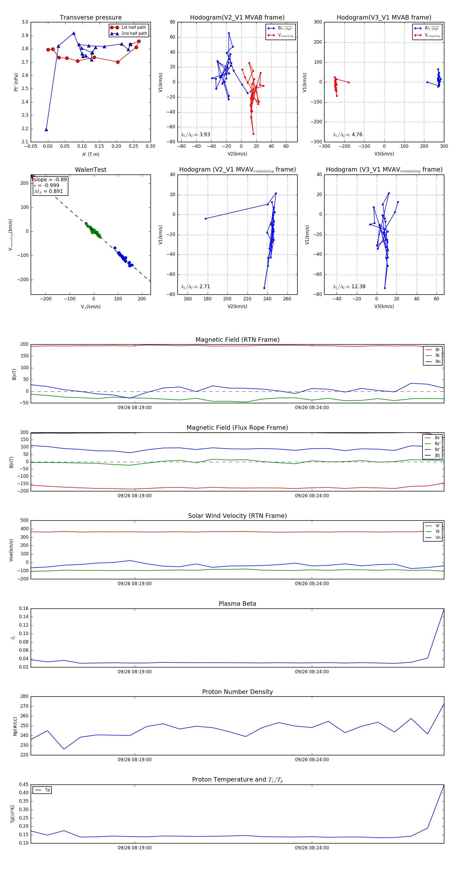
Flux Rope Event 2023-09-26 08:16:04 ~ 2023-09-26 08:27:44 (701 seconds)


plot