HOME   LIST
‹–   –›

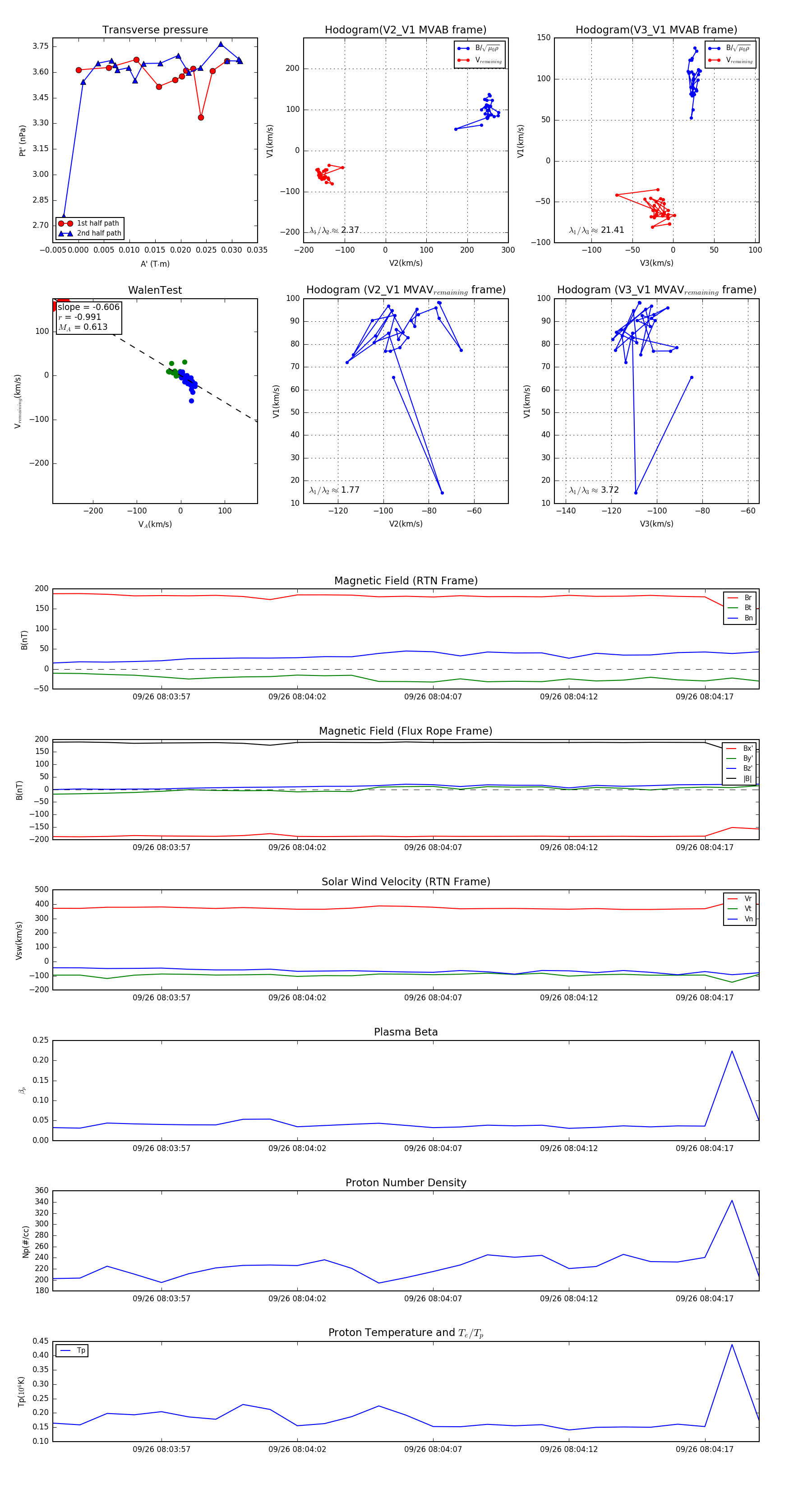
Flux Rope in 2023

Flux Rope Event 2023-09-26 08:03:53 ~ 2023-09-26 08:04:19 (27 seconds)


plot