HOME   LIST
‹–   –›

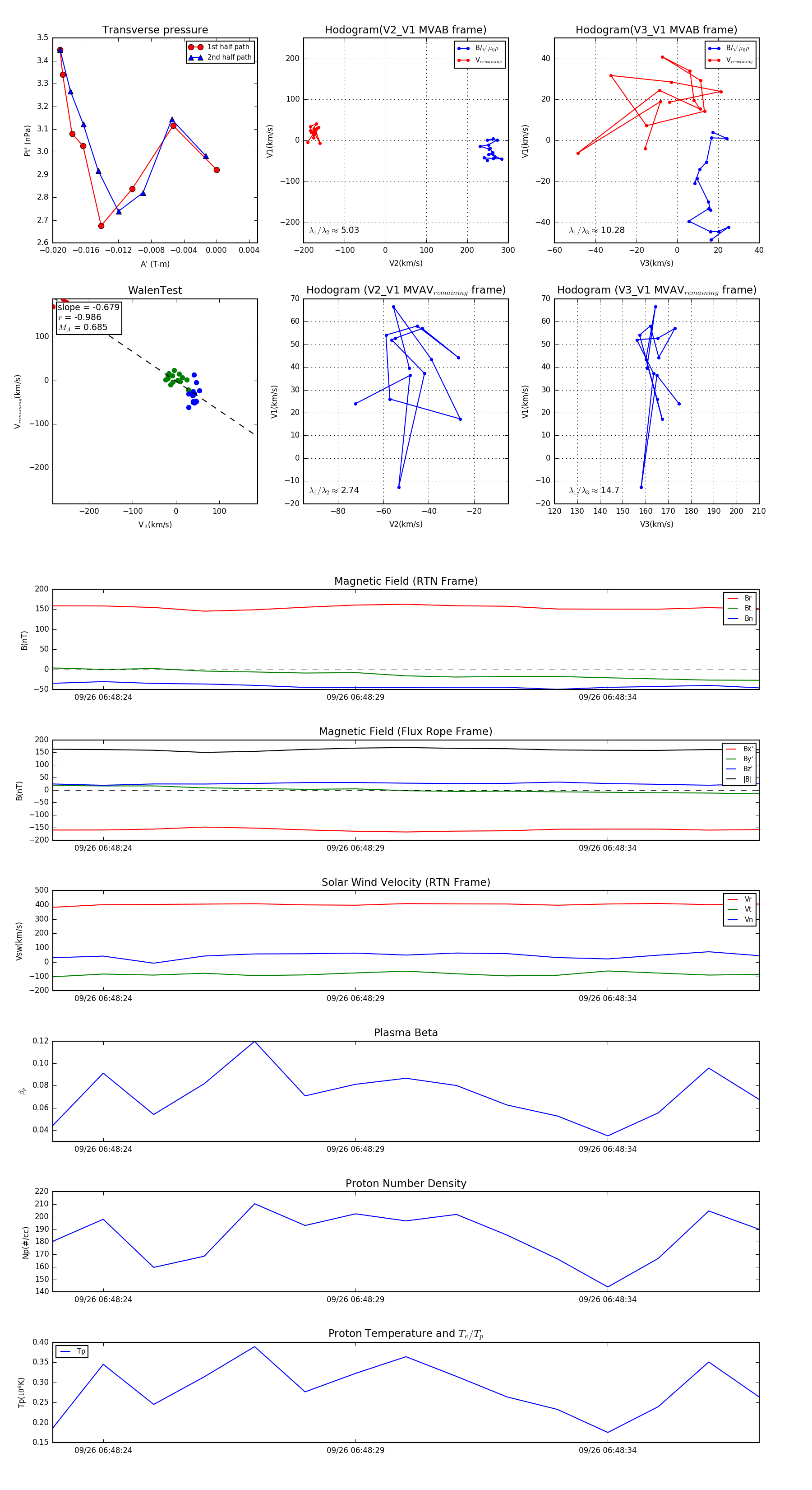
Flux Rope in 2023

Flux Rope Event 2023-09-26 06:48:23 ~ 2023-09-26 06:48:37 (15 seconds)


plot