HOME   LIST
‹–   –›

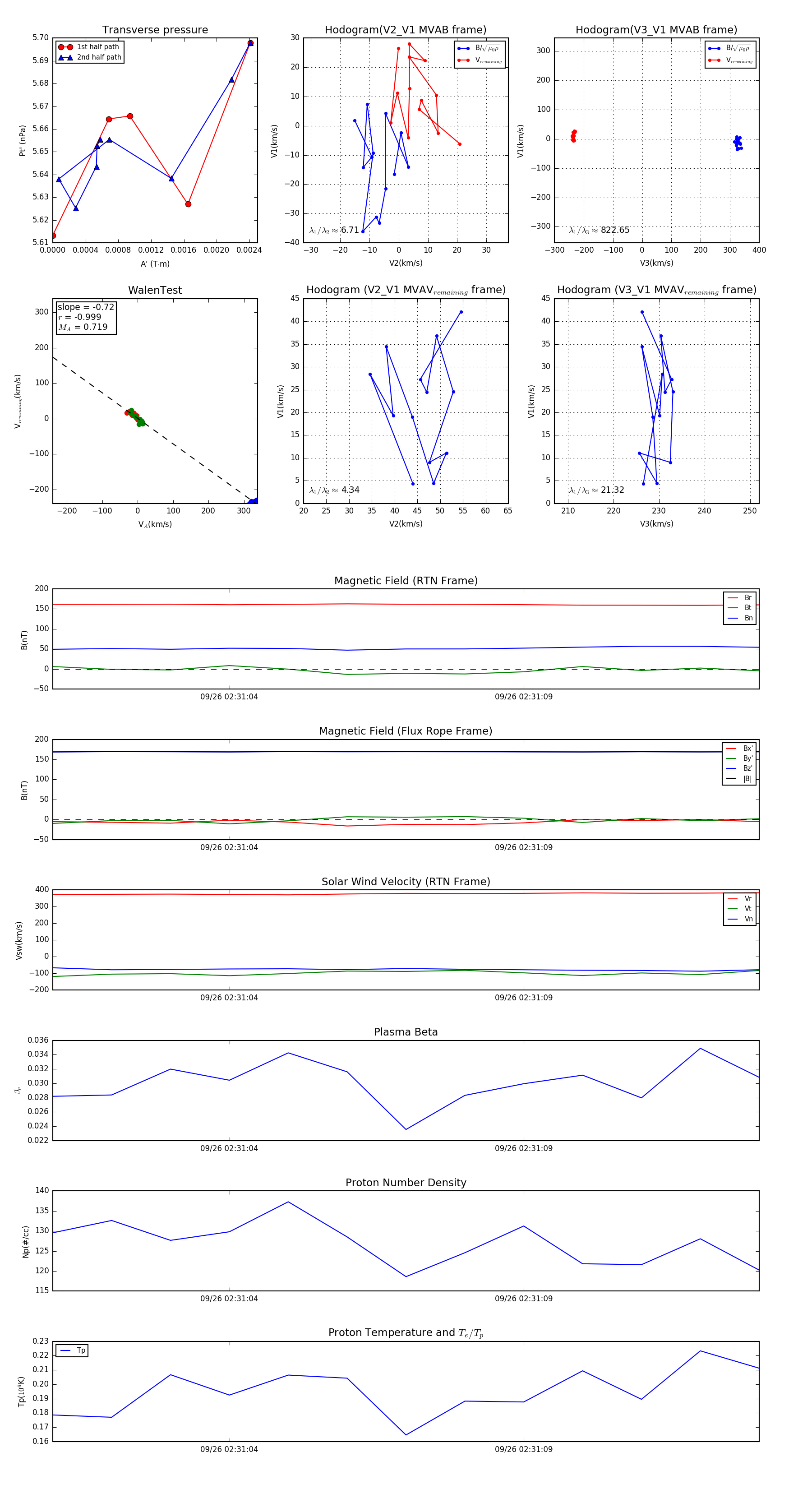
Flux Rope in 2023

Flux Rope Event 2023-09-26 02:31:01 ~ 2023-09-26 02:31:13 (13 seconds)


plot