HOME   LIST
‹–   –›

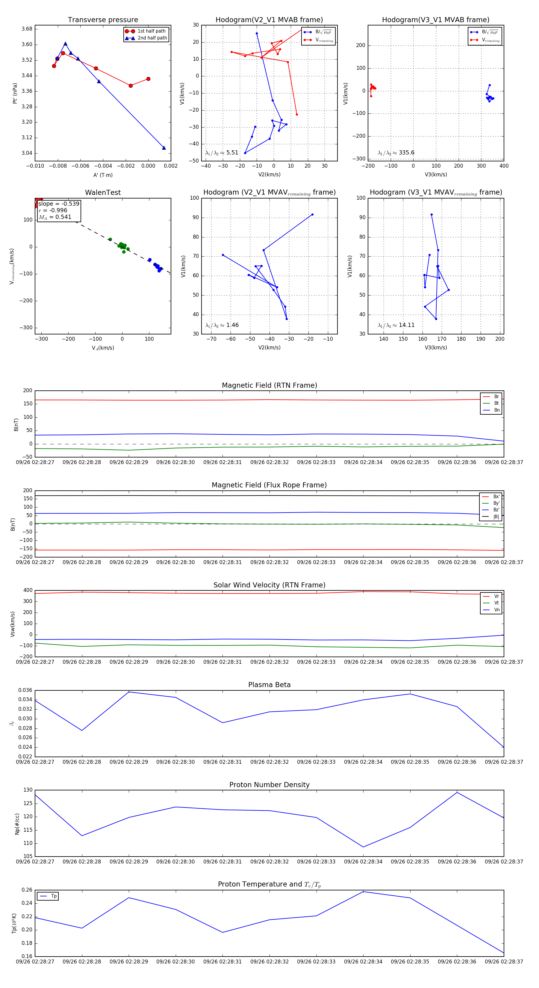
Flux Rope in 2023

Flux Rope Event 2023-09-26 02:28:27 ~ 2023-09-26 02:28:37 (11 seconds)


plot