HOME   LIST
‹–   –›

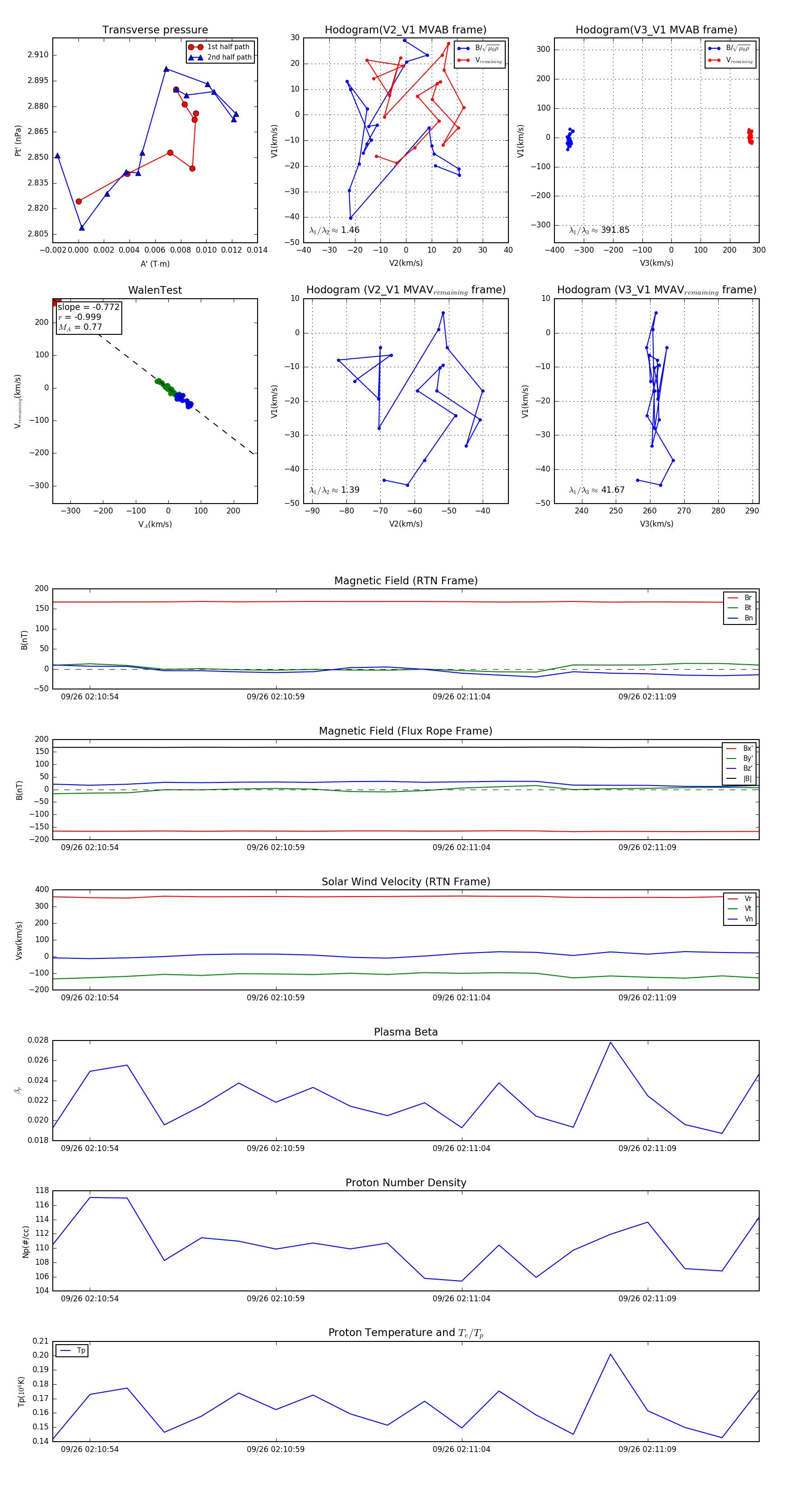
Flux Rope in 2023

Flux Rope Event 2023-09-26 02:10:53 ~ 2023-09-26 02:11:12 (20 seconds)


plot