HOME   LIST
‹–   –›

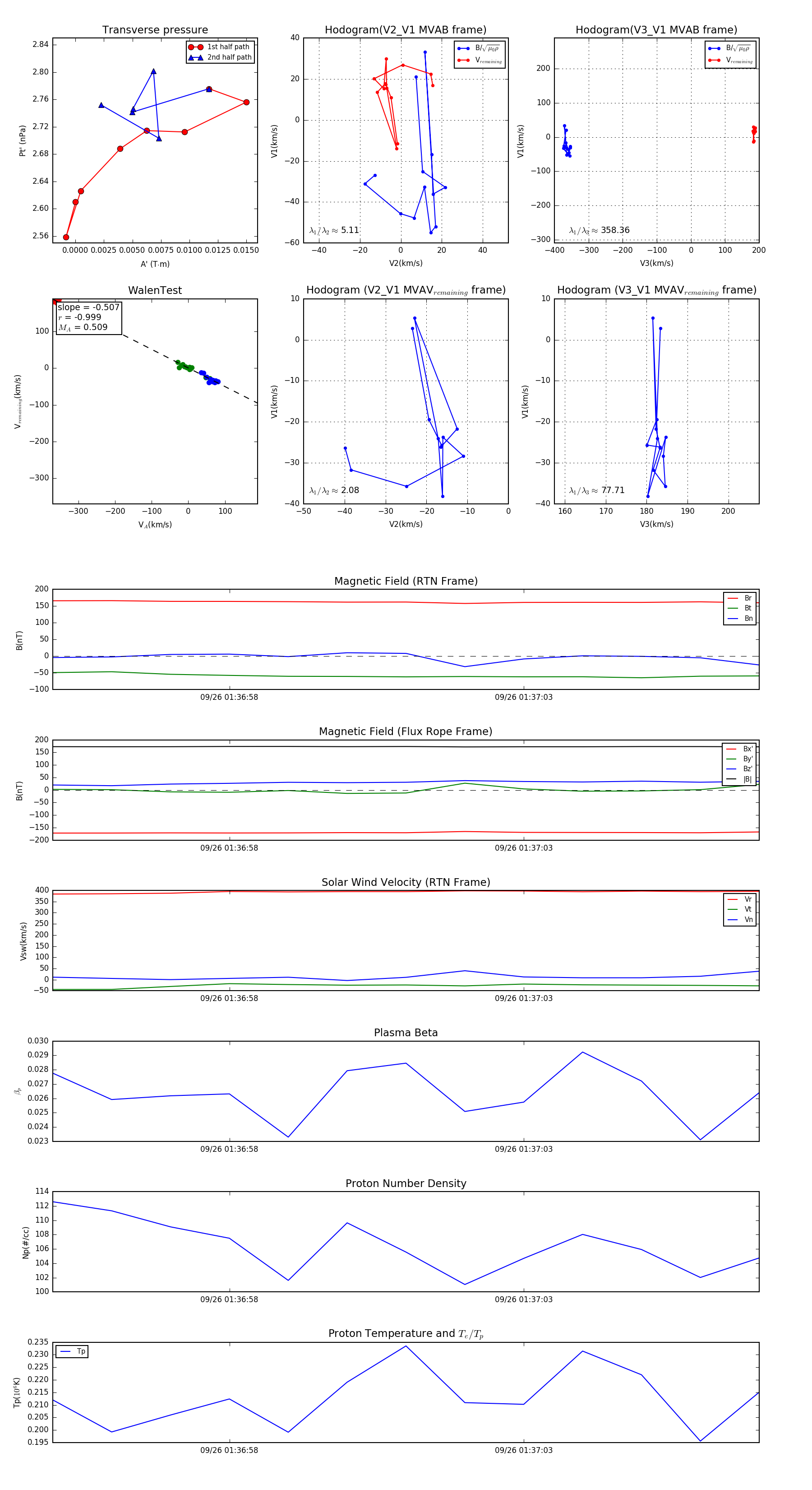
Flux Rope in 2023

Flux Rope Event 2023-09-26 01:36:55 ~ 2023-09-26 01:37:07 (13 seconds)


plot