HOME   LIST
‹–   –›

Flux Rope in 2023

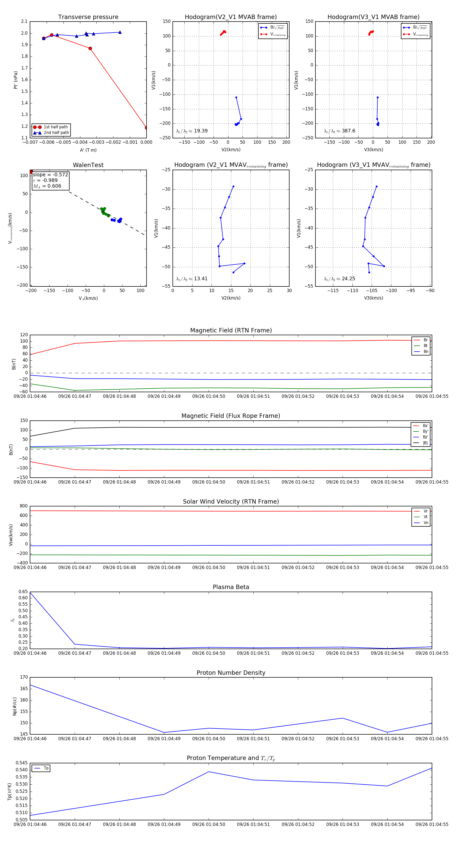
Flux Rope Event 2023-09-26 01:04:46 ~ 2023-09-26 01:04:55 (10 seconds)


plot