HOME   LIST
‹–   –›

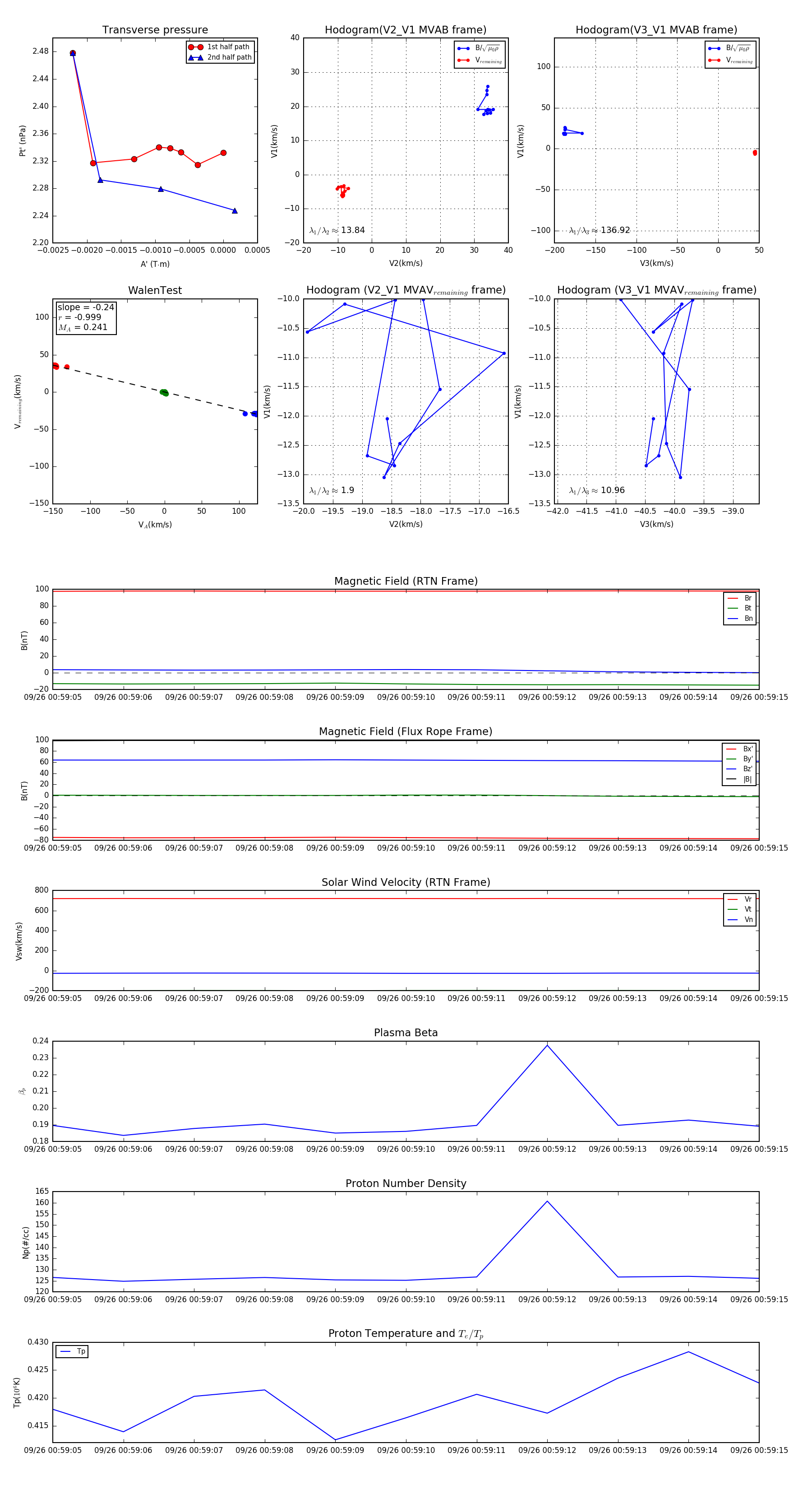
Flux Rope in 2023

Flux Rope Event 2023-09-26 00:59:05 ~ 2023-09-26 00:59:15 (11 seconds)


plot