HOME   LIST
‹–   –›

Flux Rope in 2023

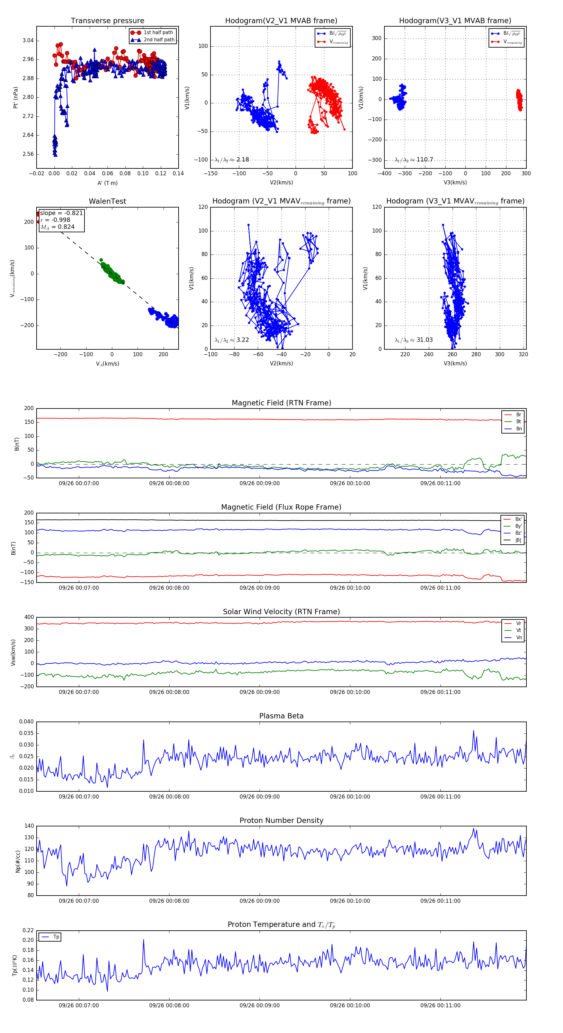
Flux Rope Event 2023-09-26 00:06:32 ~ 2023-09-26 00:11:57 (326 seconds)


plot