HOME   LIST
‹–   –›

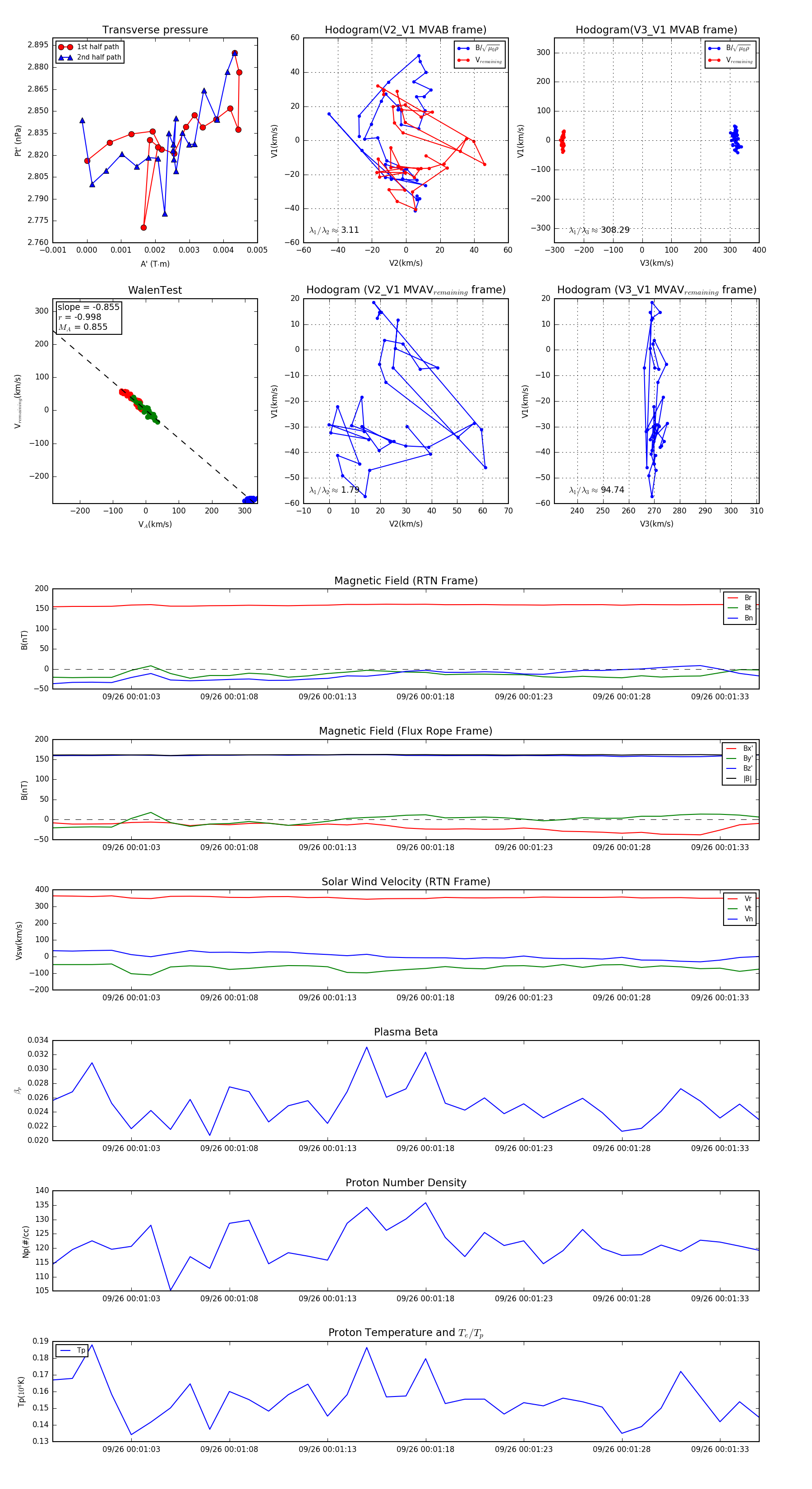
Flux Rope in 2023

Flux Rope Event 2023-09-26 00:00:59 ~ 2023-09-26 00:01:35 (37 seconds)


plot