HOME   LIST
‹–   –›

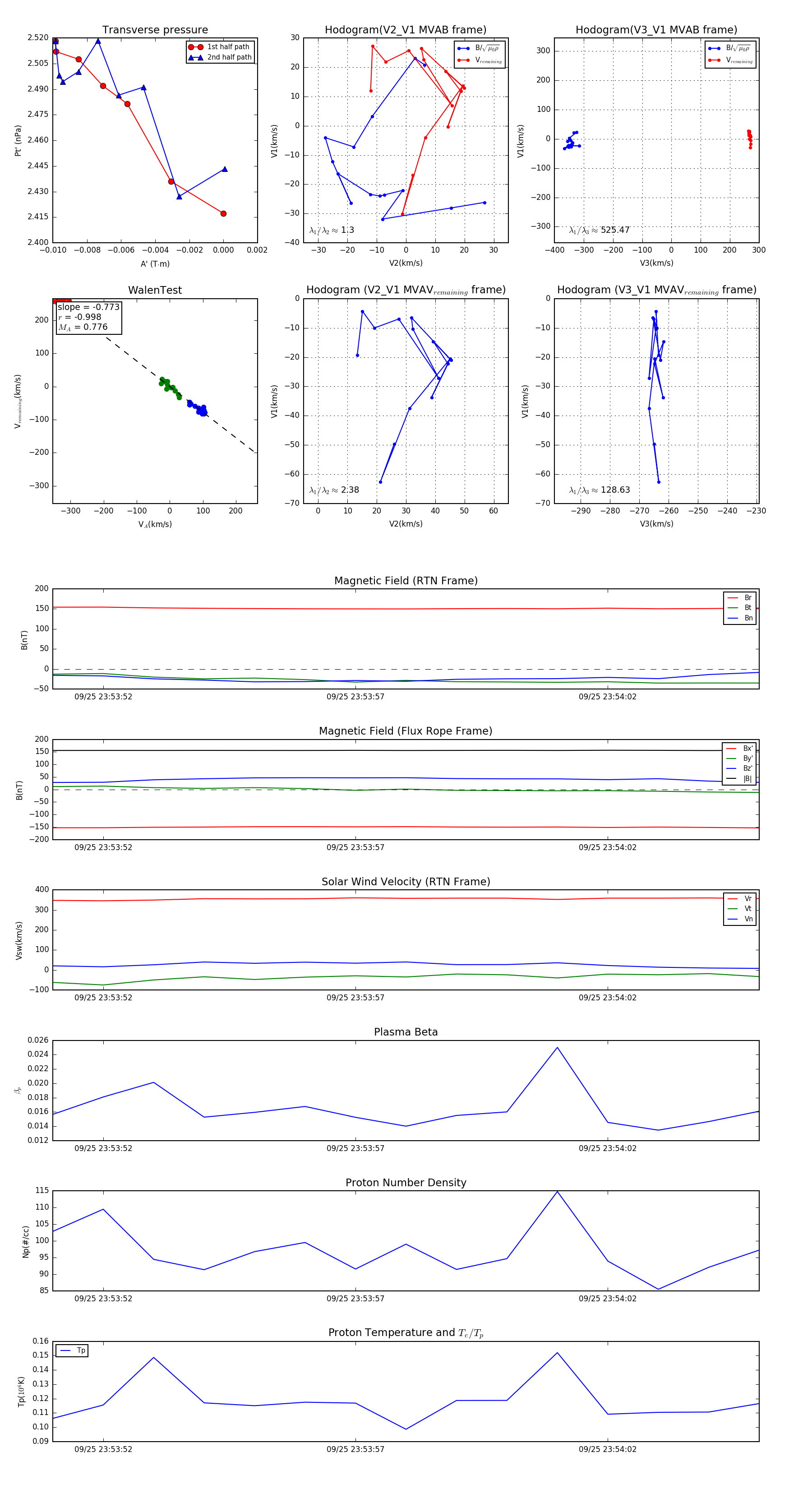
Flux Rope in 2023

Flux Rope Event 2023-09-25 23:53:51 ~ 2023-09-25 23:54:05 (15 seconds)


plot