HOME   LIST
‹–   –›

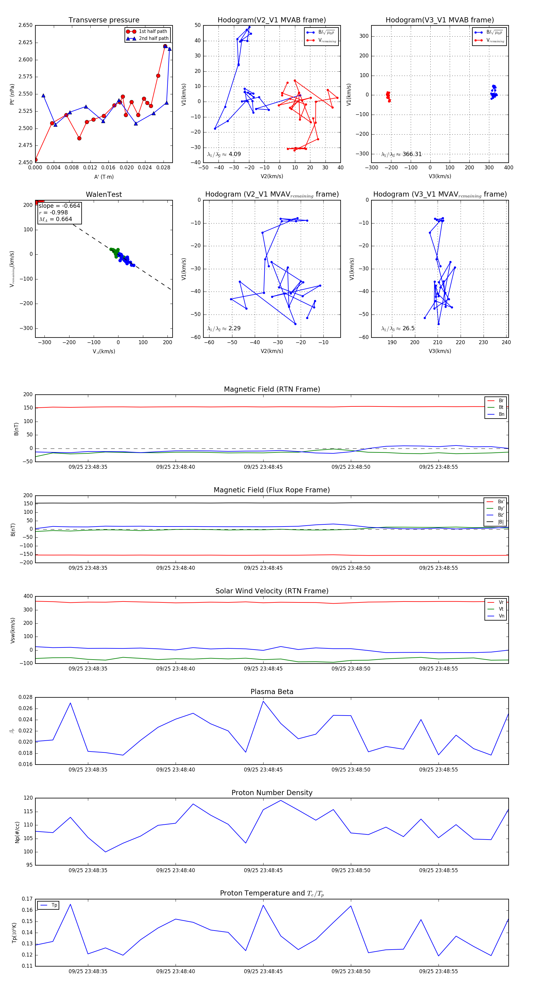
Flux Rope in 2023

Flux Rope Event 2023-09-25 23:48:32 ~ 2023-09-25 23:48:59 (28 seconds)


plot