HOME   LIST
‹–   –›

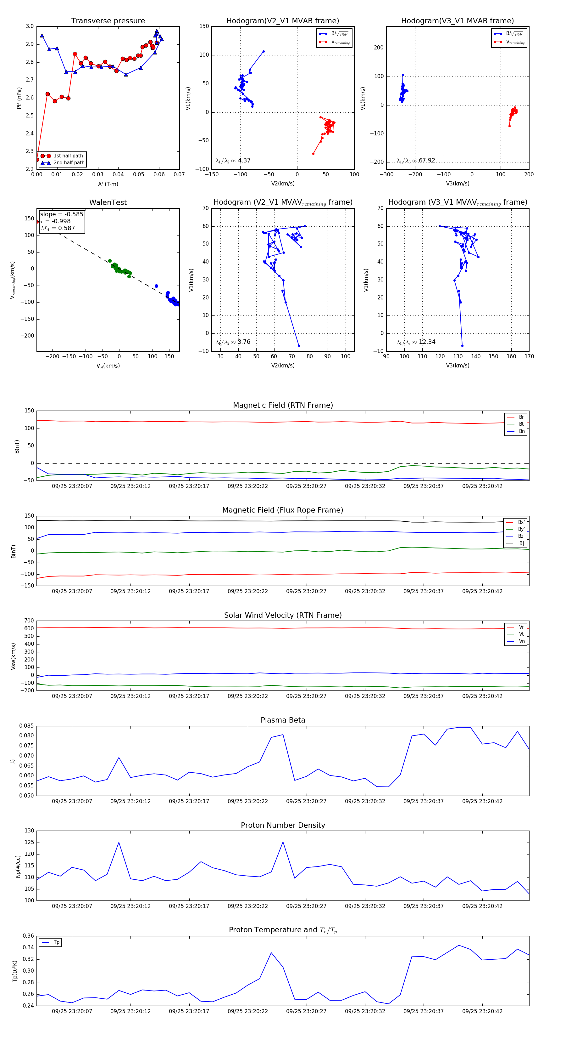
Flux Rope in 2023

Flux Rope Event 2023-09-25 23:20:04 ~ 2023-09-25 23:20:46 (43 seconds)


plot