HOME   LIST
‹–   –›

Flux Rope in 2023

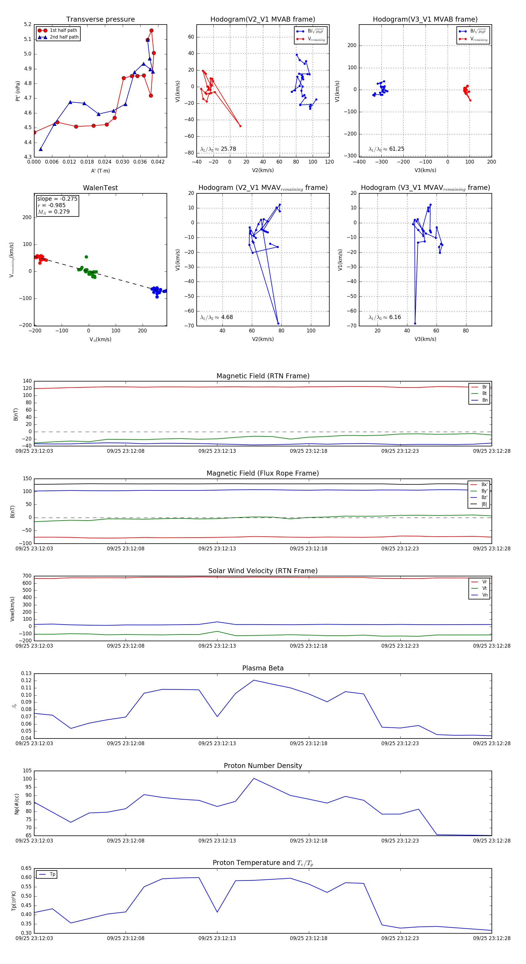
Flux Rope Event 2023-09-25 23:12:03 ~ 2023-09-25 23:12:28 (26 seconds)


plot