HOME   LIST
‹–   –›

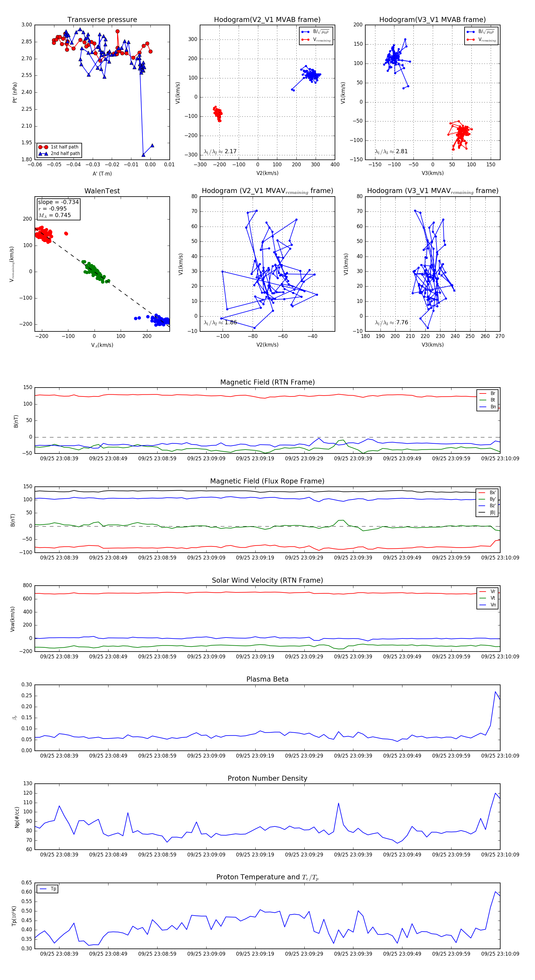
Flux Rope in 2023

Flux Rope Event 2023-09-25 23:08:34 ~ 2023-09-25 23:10:09 (96 seconds)


plot