HOME   LIST
‹–   –›

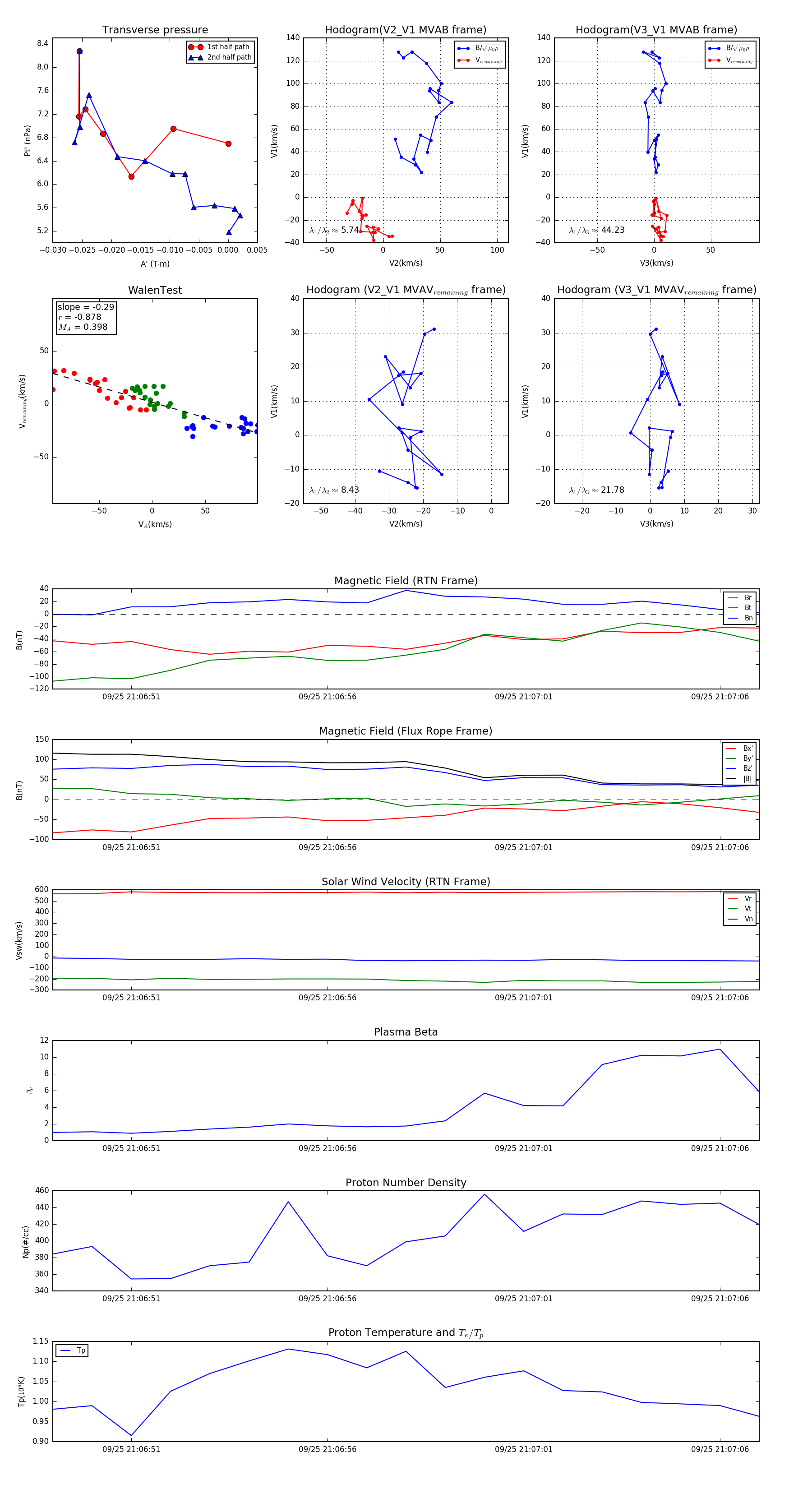
Flux Rope in 2023

Flux Rope Event 2023-09-25 21:06:49 ~ 2023-09-25 21:07:07 (19 seconds)


plot