HOME   LIST
‹–   –›

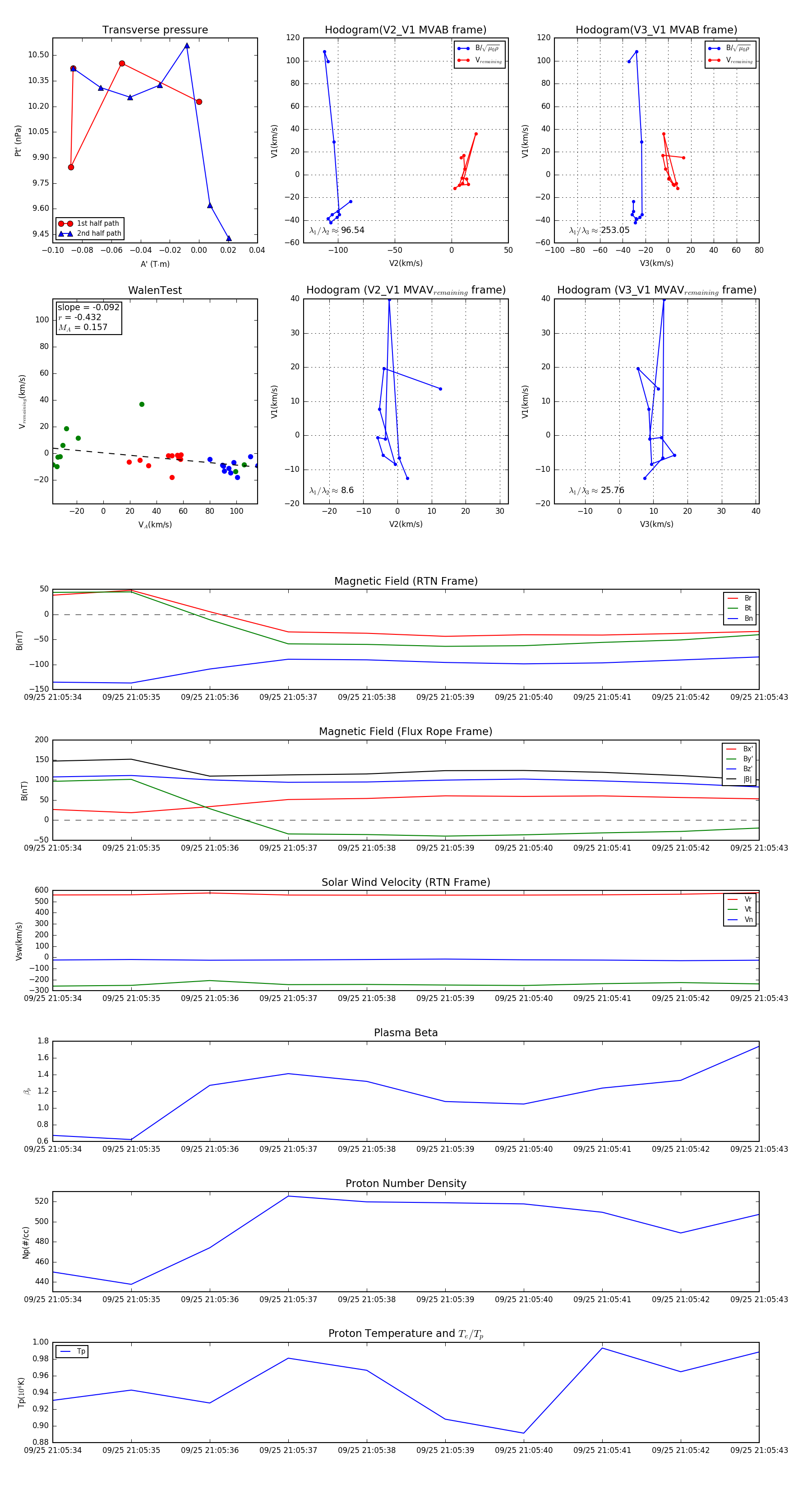
Flux Rope in 2023

Flux Rope Event 2023-09-25 21:05:34 ~ 2023-09-25 21:05:43 (10 seconds)


plot