HOME   LIST
‹–   –›

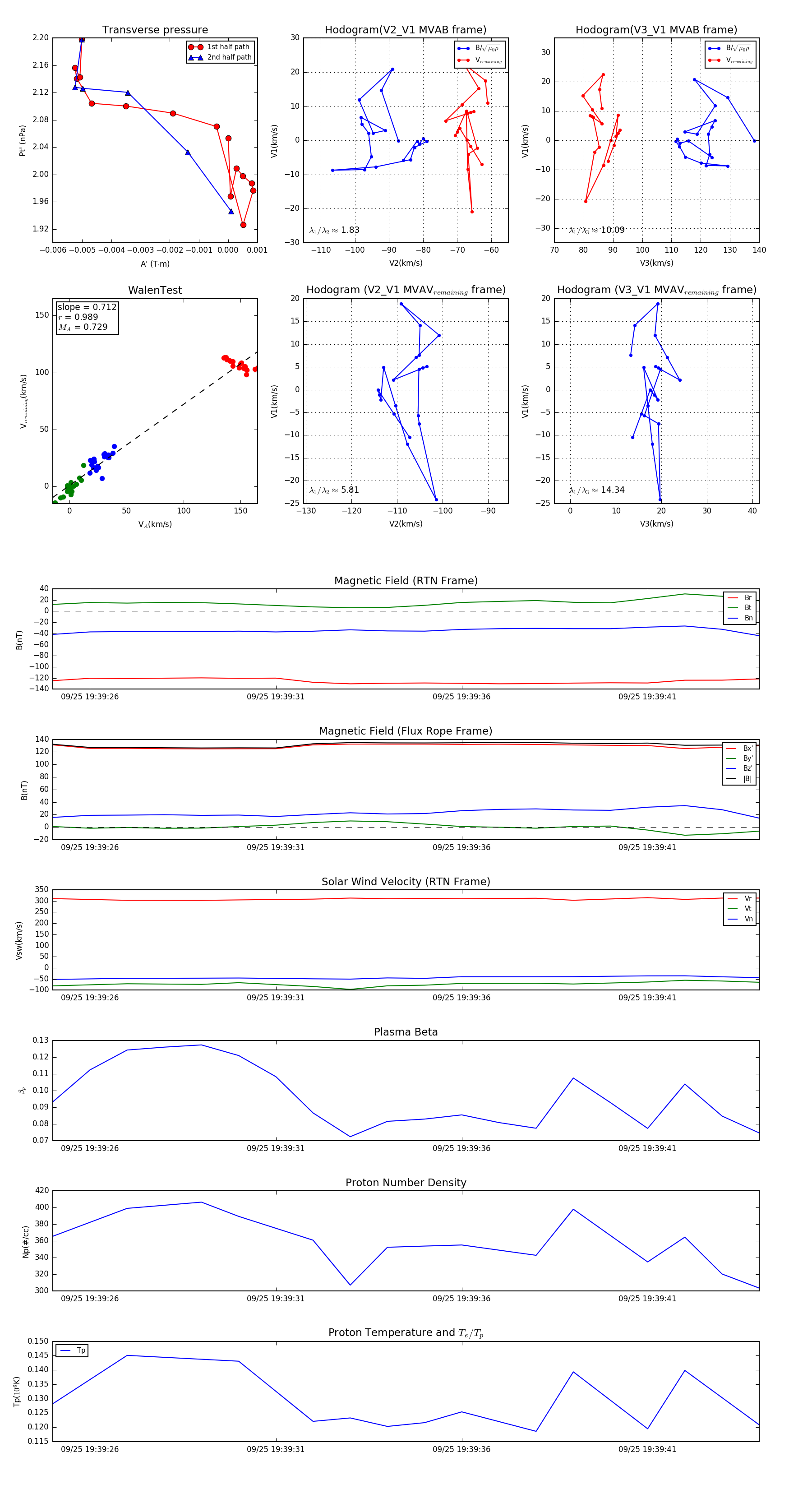
Flux Rope in 2023

Flux Rope Event 2023-09-25 19:39:25 ~ 2023-09-25 19:39:44 (20 seconds)


plot