HOME   LIST
‹–   –›

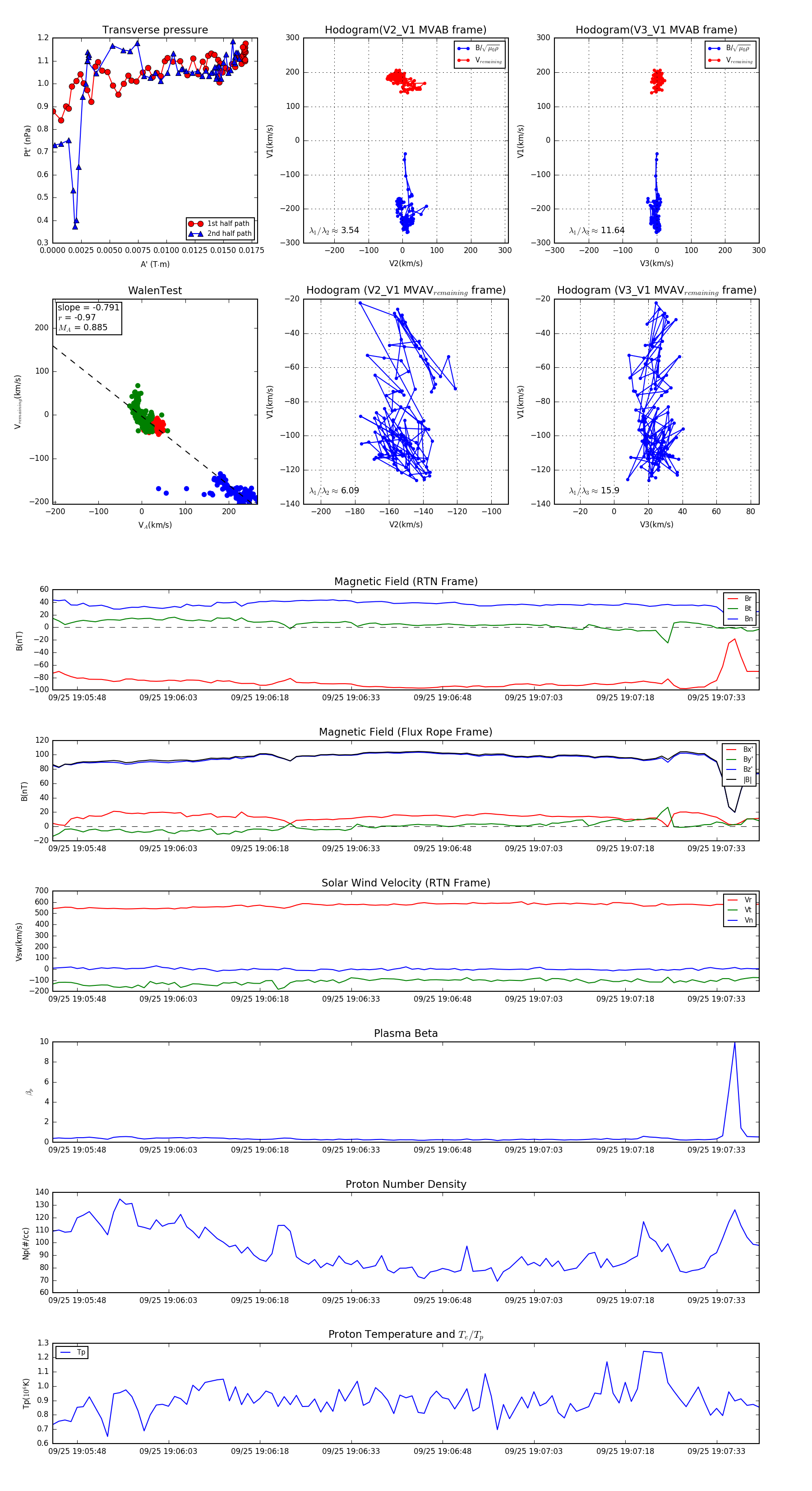
Flux Rope in 2023

Flux Rope Event 2023-09-25 19:05:44 ~ 2023-09-25 19:07:40 (117 seconds)


plot