HOME   LIST
‹–   –›

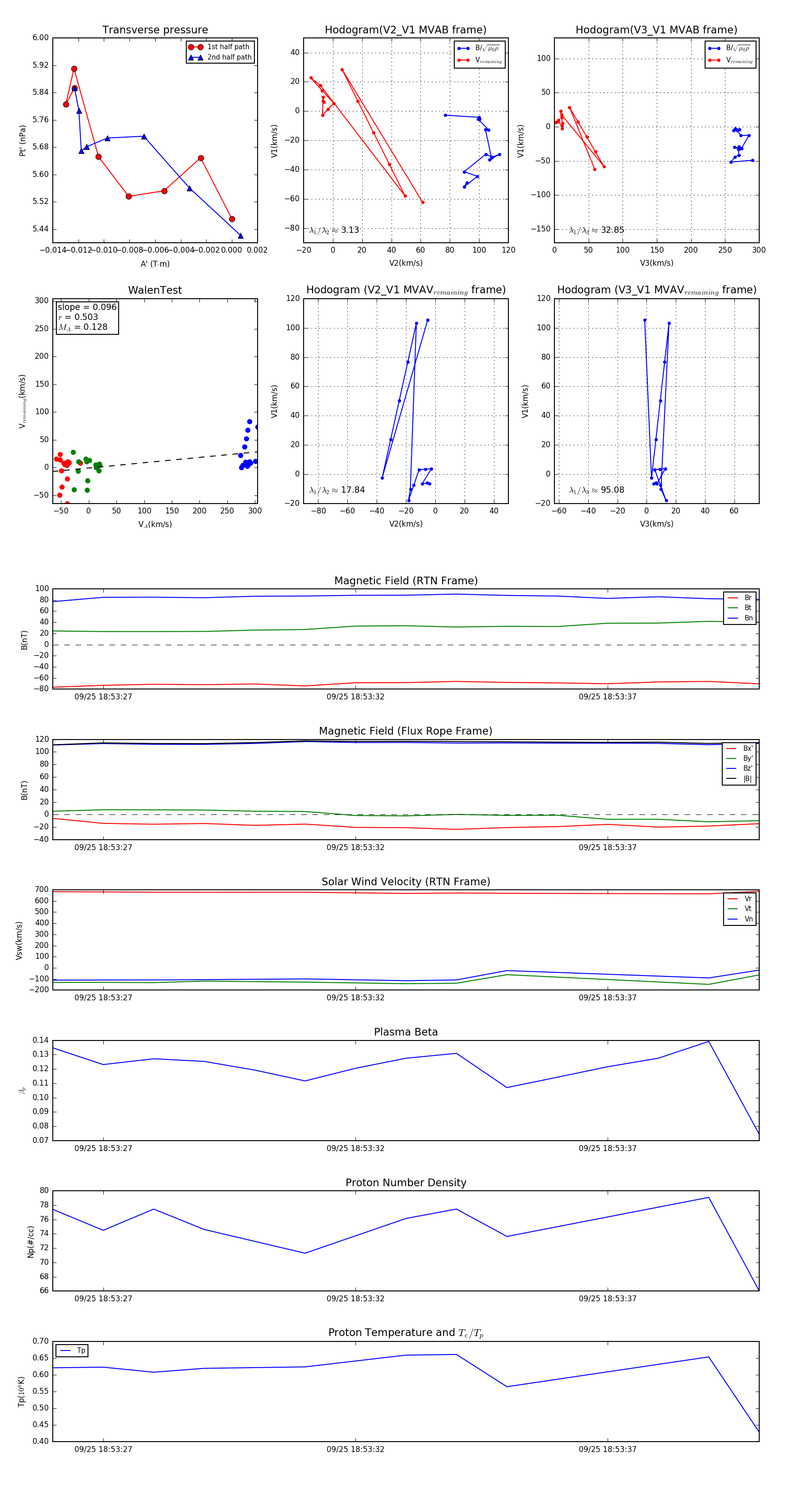
Flux Rope in 2023

Flux Rope Event 2023-09-25 18:53:26 ~ 2023-09-25 18:53:40 (15 seconds)


plot