HOME   LIST
‹–   –›

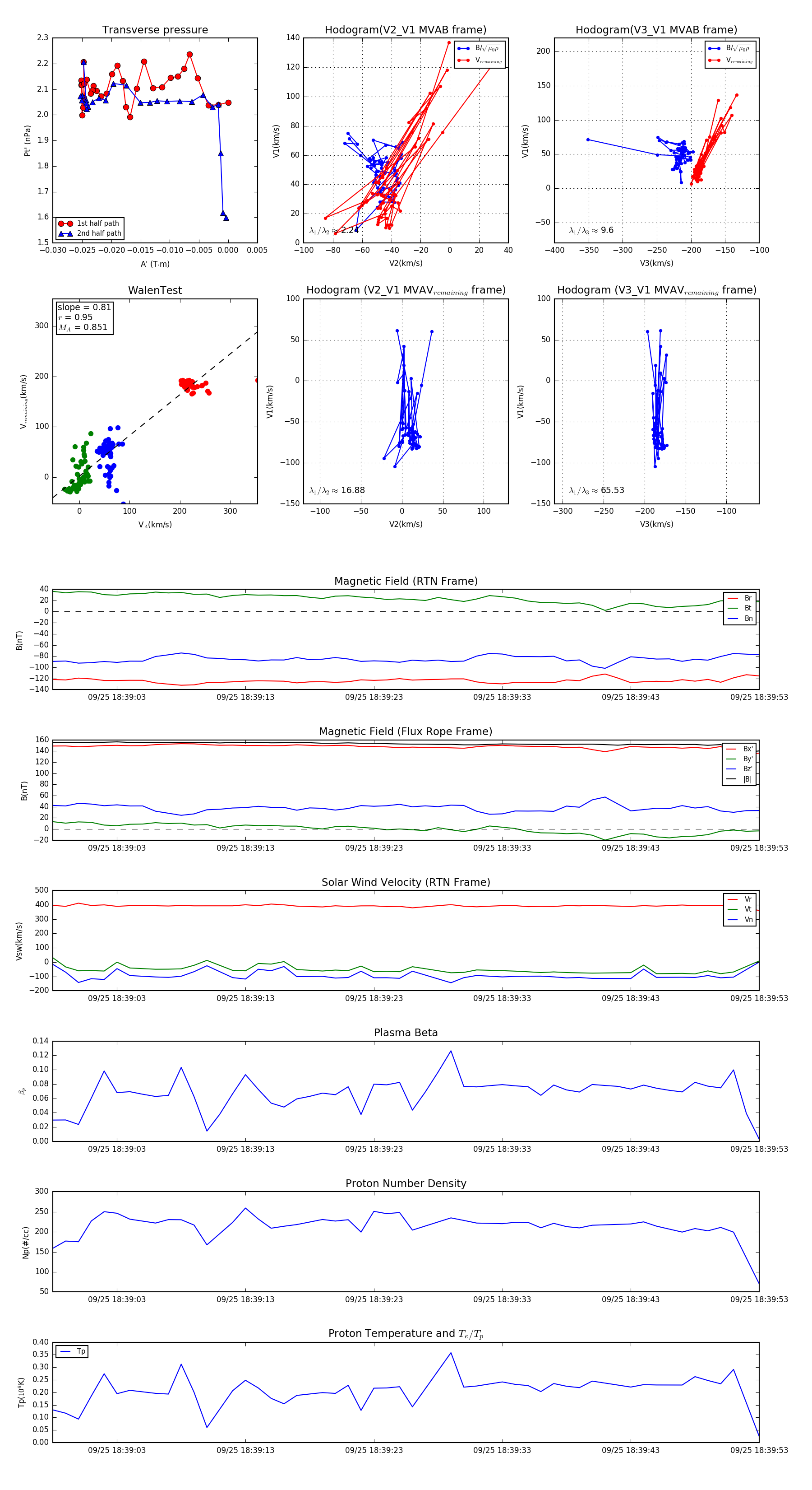
Flux Rope in 2023

Flux Rope Event 2023-09-25 18:38:58 ~ 2023-09-25 18:39:53 (56 seconds)


plot