HOME   LIST
‹–   –›

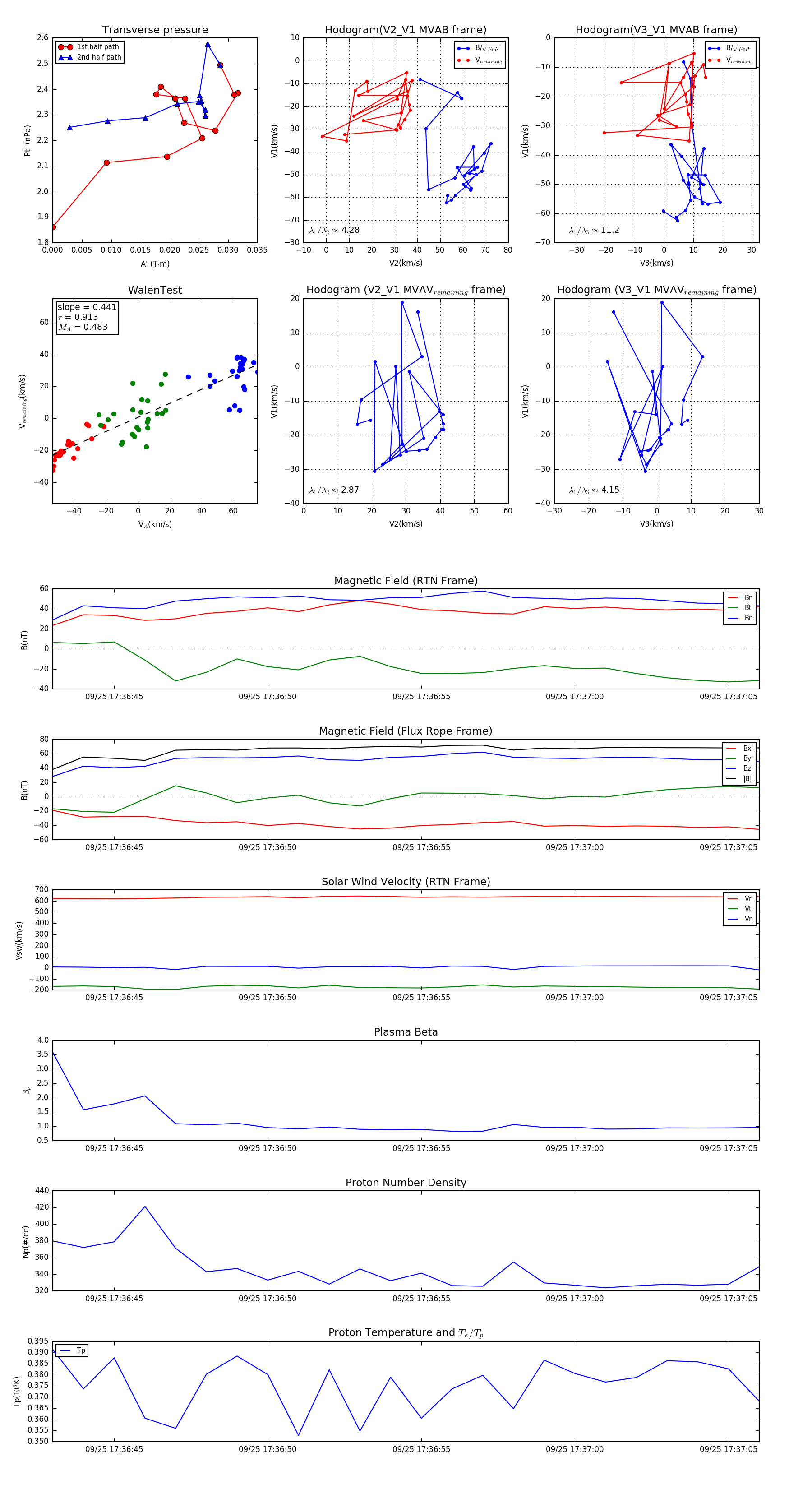
Flux Rope in 2023

Flux Rope Event 2023-09-25 17:36:43 ~ 2023-09-25 17:37:06 (24 seconds)


plot