HOME   LIST
‹–   –›

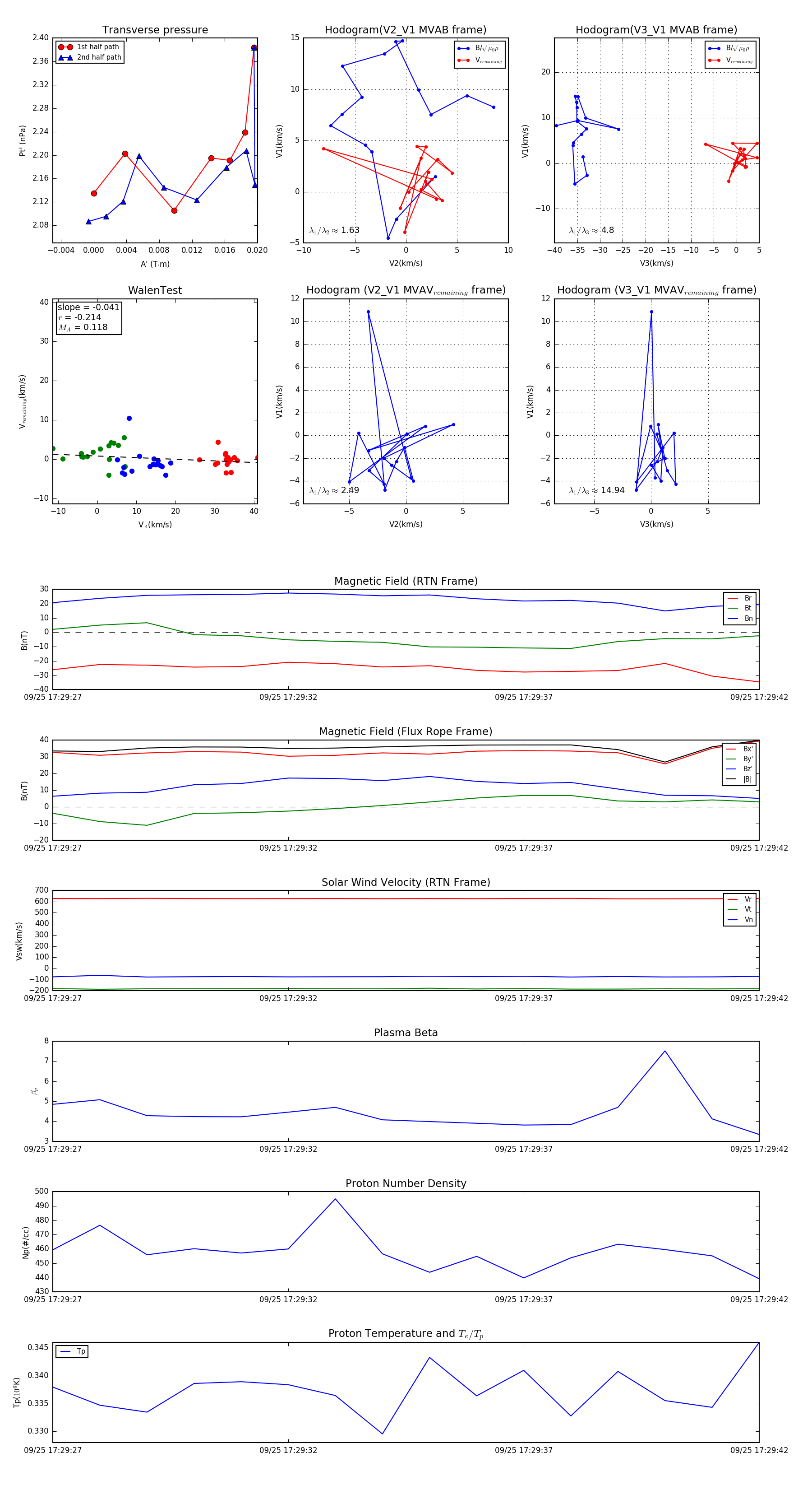
Flux Rope in 2023

Flux Rope Event 2023-09-25 17:29:27 ~ 2023-09-25 17:29:42 (16 seconds)


plot