HOME   LIST
‹–   –›

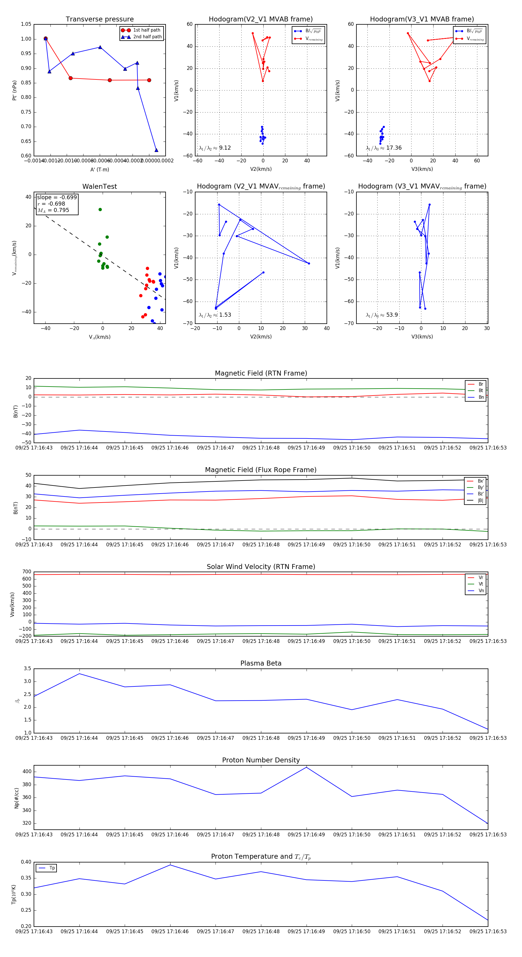
Flux Rope in 2023

Flux Rope Event 2023-09-25 17:16:43 ~ 2023-09-25 17:16:53 (11 seconds)


plot