HOME   LIST
‹–   –›

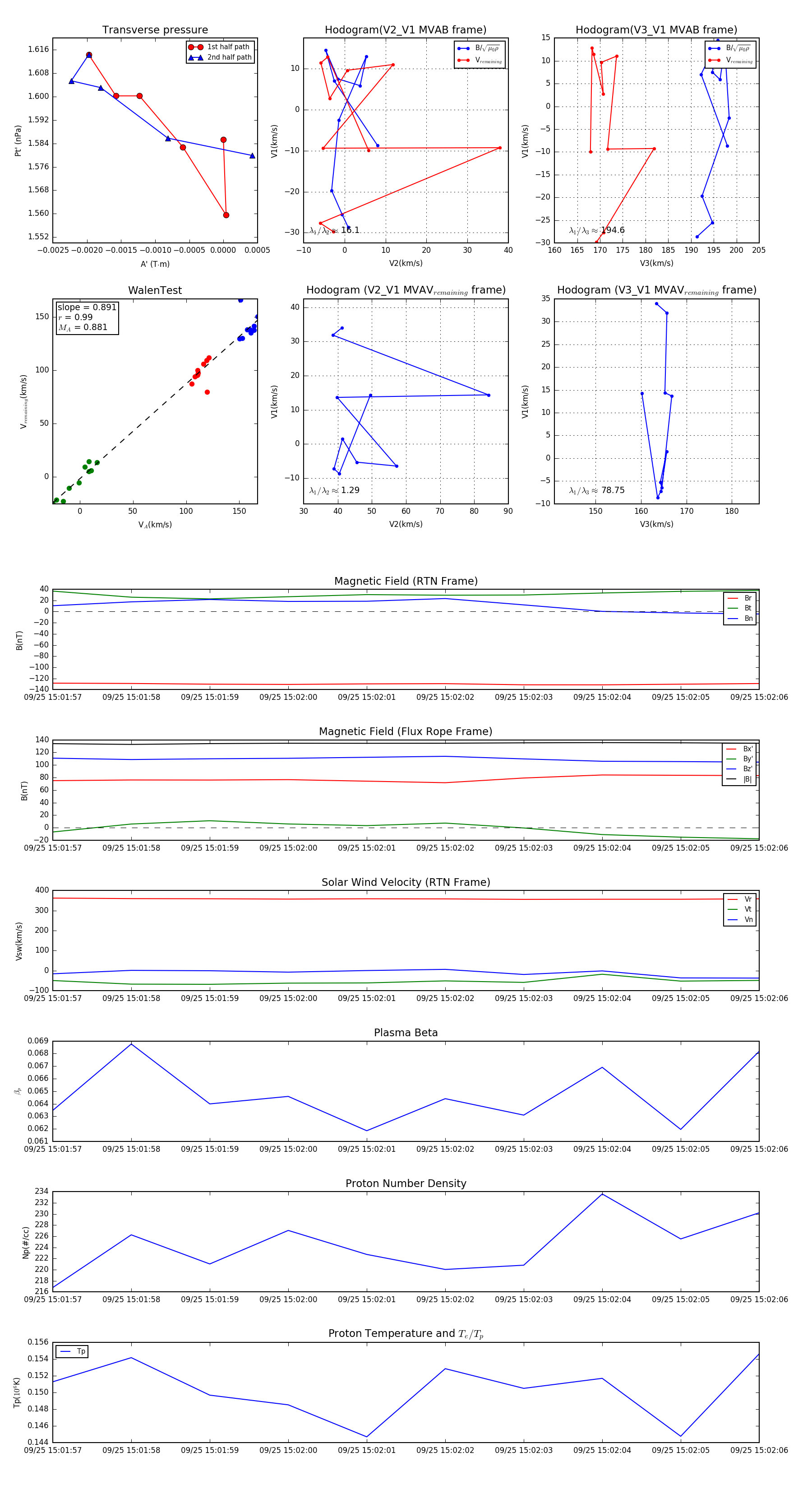
Flux Rope in 2023

Flux Rope Event 2023-09-25 15:01:57 ~ 2023-09-25 15:02:06 (10 seconds)


plot