HOME   LIST
‹–   –›

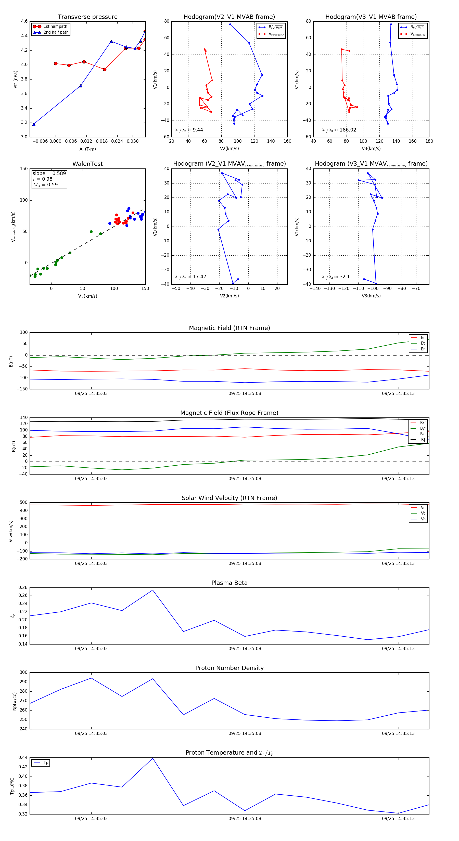
Flux Rope in 2023

Flux Rope Event 2023-09-25 14:35:01 ~ 2023-09-25 14:35:14 (14 seconds)


plot